ס½¨²¿Ð°æÌõÔ¼Ðû²¼£¡2018ÄêÇ©ÌõÔ¼±ØÐè×¢ÖØ5¸öϸ½Ú¡¢10¸öÊÂÏî¡¢23¸ö¿Ó£¡
ȪԴ£ºÉÂÎ÷¹«¹²×ÊÔ´ÉúÒâЧÀÍ
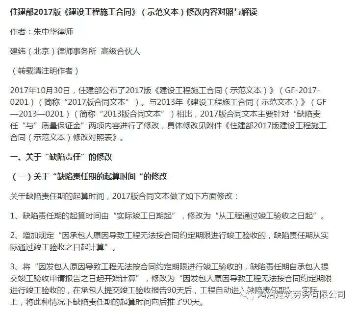
ס½¨²¿¡¢¹¤ÉÌ×ֶܾÔ2013°æ¡¶½¨É蹤³ÌÊ©¹¤ÌõÔ¼£¨Ê÷Ä£Îı¾£©¡·¾ÙÐÐÁËÐÞ¶©£¬Öƶ©ÁË¡¶½¨É蹤³ÌÊ©¹¤ÌõÔ¼£¨Ê÷Ä£Îı¾£©¡·£¨GF-2017-0201£©¡£2017°æ¡¶Ê÷Ä£Îı¾¡·×Ô2017Äê10ÔÂ1ÈÕÆðÖ´ÐС£2013°æ¡¶Ê÷Ä£Îı¾¡·(GF-2013-0201)ͬʱ·ÏÖ¹£¡£¨ÎÄÄ©¸½Ð¾ɰ汾×îÈ«±ÈÕÕ£©

¡°Óª¸ÄÔö¡±ºóÇ©ÌõÔ¼£¬Ò»¶¨Òª×½×¡Îå¸öϸ½Ú£¡
Óª¸ÄÔöÕþ²ßÖÜȫʵÑéºó£¬ÆóÒµÖÎÀíµÄ¹æ·¶ÐÔ½«Ö±½ÓÓ°Ïìµ½Æóҵ˰¸ºË®Æ½¡£ÆóÒµÔÚÌõÔ¼Ìõ¿î·½ÃæÉóÉ÷²Ù×÷£¬¶ÔÌá·À˰ÎñΣº¦ÓÈΪÖ÷Òª¡£ÒÔÏÂÊÇÌõÔ¼Ìõ¿îÖÐÓ¦Ã÷È·µÄÒªµã£¬ÒÔ¼°Ê©¹¤ÆóÒµÔõÑùÇ©ÌõÔ¼¸üʡ˰£¬ÈÃÎÒÃÇÀ´Ïàʶһϰɡ£
Ò»¡¢Ã÷È·ÌõÔ¼¼ÛÇ®Ìõ¿î
Ôöֵ˰Ϊ¼ÛÍâ˰£¬Ó¦µ±ÔÚÌõÔ¼ÖоÍÌõÔ¼¼Û¿îÊÇ·ñ°üÀ¨Ë°½ð×ö³öÃ÷È·Ô¼¶¨£¬×èÖ¹ºóÆÚ±¬·¢ÕùÒé¡£
ÌõÔ¼¼Û¿îÐèÃ÷È·ÌõÔ¼º¬Ë°×ܼۡ¢ÌõÔ¼¼Û£¨²»º¬Ë°²¿·Ö£©¼°Ë°¿î½ð¶î£¬ÈôÊÇÇ©Êðº¬Ë°¼Û¿î£¬Ò»¶¨Òª¸½¼Ó·¢Æ±ÀàÐÍ£¨Ôöֵ˰רÓ÷¢Æ±»òÔöֵ˰ͨË×·¢Æ±£©ºÍ˰ÂʵÄÏÞÖÆ£¬²»È»¶ÔÏîÄ¿±¾Ç®Ó°ÏìºÜ´ó£»ÈôÊÇÇ©ÊðµÄÊDz»º¬Ë°¼Û£¬ÆóÒµ½«Æ¾Ö¤·¢Æ±ÀàÐÍ£¬¾öÒ鸶¿î½ð¶î¡£
ÏêϸԼ¶¨ÐÎʽΪÌõÔ¼¼°ÆäËûÔö²¹ÎļþÖÐËùÖ¸¡°¼Û¿î¡±»ò¡°¼ÛÇ®¡±£¬ÈçÎÞÌØÊâ˵Ã÷£¬¾ùÖ¸º¬Ë°¼ÛÇ®£¬°üÀ¨Ôöֵ˰˰¿î¼°ÆäËûËùÓÐ˰·Ñ¡£
¶þ¡¢Ã÷È·ÓйØË°ÎñÐÅÏ¢Ìõ¿î
ÔÚÌõÔ¼ÖУ¬Ó¦µ±¾ÍÄÉ˰Ö÷ÌåÐÅÏ¢¡¢Ó¦Ë°ÐÐΪÖÖÀ༰¹æÄ£¡¢ÊÊÓÃ˰ÂʵÈÄÚÈݾÙÐÐÏêϸԼ¶¨£¬È·±£ÌõÔ¼Ö÷ÌåÐÅÏ¢Ó뷢Ʊ¼Í¼ÐÅÏ¢Ò»Ö£¬Í¬Ê±Ã÷È·²î±ðÖÖÀàӦ˰ÐÐΪµÄ¹æÄ£¼°ÊÊÓÃ˰ÂÊ£¬´Ó¶ø×èÖ¹ÂÄÔ¼Àú³ÌÖб¬·¢ÕùÒ飬ʵÏÖ¼×·½µÄÕýµ±ºÏ¹æ½øÏî˰¶îµÖ¿Û¡£
£¨Ò»£©ÄÉ˰Ö÷ÌåÐÅÏ¢Ìõ¿î
Ó¦µ±ÔÚÌõÔ¼ÖÐÃ÷È·Ë«·½µÄ»ù±¾ÐÅÏ¢¡¢ÄÉ˰Ö÷ÌåÉí·Ý¼°¼ÆË°·½·¨£¬²¢Ô¼¶¨ÒÒ·½ÄÉ˰Ö÷ÌåÉí·Ý±¬·¢±ä»»Ó¦ÊµÊ±Í¨Öª¼×·½¡£ÏêϸԼ¶¨ÐÎʽ£º
1¡¢ÒÒ·½Îª
£¨1£©Ò»Ñùƽ³£ÄÉ˰ÈË£»£¨2£©Ð¡¹æÄ£ÄÉ˰ÈË¡£
¼×·½ÄÉ˰ÈËʶÓÖÃû£º
ÒÒ·½ÄÉ˰ÈËʶÓÖÃû£º
2¡¢ÒÒ·½Í걾ǮÌõÔ¼ÏîÏÂӦ˰ÐÐΪµÄ¼ÆË°·½·¨Îª
£¨1£©Ò»Ñùƽ³£¼ÆË°£»£¨2£©Ç³Ò×¼ÆË°¡£
3¡¢ÈôÒÒ·½ÄÉ˰Ö÷ÌåÉí·Ý±¬·¢±ä»»£¬Ó¦×Ա任֮ÈÕÆð15ÈÕÄÚ£¬ÒÔÊéÃæÐÎʽ¼û¸æ¼×·½¡£
£¨¶þ£©Ó¦Ë°ÐÐΪÖÖÀà¡¢¹æÄ£¼°ÊÊÓÃ˰ÂÊÌõ¿î
ÏêϸԼ¶¨ÐÎʽ£º
±¾ÌõÔ¼ÏîÏÂӦ˰ЧÀÍÖÖÀ༰½ð¶î£¨ÒÔº¬Éè¼ÆµÄ·Ö°üÌõԼΪÀý£©
1¡¢¹¤³ÌÉè¼Æ£¬½ð¶î£º£¨ÒÔÒÒ·½ÏÖʵÌṩµÄЧÀÍΪ׼£©£¬ÊÊÓÃ˰ÂÊ£º6%£»
2¡¢¹¤³ÌЧÀÍ£¨°üÀ¨µ«²»ÏÞÓÚ×°Öá¢ÐÞÉÉ¡¢×°Êεȣ©£¬½ð¶î£º£¨ÒÔÒÒ·½ÏÖʵÌṩµÄЧÀÍΪ׼£©£¬ÊÊÓÃ˰ÂÊ£º11%¡£
Èý¡¢Ã÷È·¿ª¾ß·¢Æ±µÄÒåÎñ¼°ÏêϸҪÇó
ÔÚÌõÔ¼ÖУ¬Ó¦µ±Ã÷È·Ô¼¶¨ÒÒ·½µÄ¿ªÆ±ÒåÎñÒÔ¼°·¢Æ±ÖÊÁ¿ÒªÇ󡢿ª¾ßÓëËÍ´ïʱ¼ä¡¢·¢Æ±ÒÅʧ¡¢·¢Æ±¼Í¼ÏîÄ¿±ä»»µÈÇéÐμ°Æä´¦Öóͷ£²½·¥£¬Í¨¹ý×öºÃǰÆÚΣº¦Ìá·À£¬¹æ±ÜÂÄÔ¼Àú³ÌÖпÉÄܱ¬·¢µÄÏà¹ØÕùÒ飬ÇÐʵ×öµ½Ìá·ÀΣº¦ÓÚδȻ¡£
£¨Ò»£©·¢Æ±ÖÊÁ¿Ìõ¿î
¹ØÓÚÒÒ·½Ëù¿ª¾ß·¢Æ±µÄÐÎʽºÍʵÖÊÒªÇó£¬Ó¦µ±°üÀ¨£ºÏêϸ½ð¶î¡¢¸Ç¾ßÔöֵ˰·¢Æ±×¨Óù«Õ¡¢¿ª¾ßʱ¼ä¡¢»ã×Ü¿ªÆ±Ïêϸ»®¶¨µÈÄÚÈÝ£¬È·±£·¢Æ±ÎÞ覴á£
£¨¶þ£©·¢Æ±¿ª¾ß¼°ËÍ´ïÌõ¿î
Ôöֵ˰רÓ÷¢Æ±ÐèÒªÔÚ¿ªÆ±Ö®ÈÕÆð360ÈÕÄÚµ½Ë°Îñ»ú¹Ø°ìÀíÈÏÖ¤£¬ÓâÆÚÈÏÖ¤µÄ»áµ¼ÖÂÎÞ·¨ÊµÏÖµÖ¿Û£¬Ó¦µ±Ã÷È·Ô¼¶¨¿ªÆ±¼°ËÍ´ïÌõ¿î¡£
ÏêϸԼ¶¨ÐÎʽ£º
1¡¢ÒÒ·½ÏÈ¿ª¾ß²¢Ëʹ﷢Ʊ¡¢ÇÒÔÚ¼×·½Íê³É·¢Æ±ÈÏÖ¤ºó£¬¼×¸Õ¸ÕÖ§¸¶¶ÔÓ¦¿î×Ó£»
2¡¢Îª×èÖ¹ÒÒ·½ÒÔ¼×·½ÊÕÈ¡²¢ÈÏÖ¤·¢Æ±ÎªÓÉ£¬Ö÷ÕÅÆäÒÑÍê³É¶ÔÓ¦µÄÌõÔ¼ÒåÎñ£¬Ó¦µ±Ô¼¶¨¡°¼×·½ÊÕÈ¡·¢Æ±²¢µÖ¿ÛµÄÐÐΪ£¬²»ÊÓΪ¼×·½¶ÔÒÒ·½ÂÄÔ¼ÐÐΪ¼òÖ±ÈÏ¡±¡£
£¨Èý£©·¢Æ±ÒÅʧµÄ´¦Öóͷ£Ìõ¿î
ÏêϸԼ¶¨ÐÎʽ£º
1¡¢Òò¼×·½Ôµ¹ÊÔÓÉ·¢Æ±ÒÅʧµÄ£¬ÒÒ·½Ó¦Ìṩ·¢Æ±¼ÇÕËÁª¸´Ó¡¼þ¼°ÒÒ·½ËùÔÚÌïÖ÷¹Ü˰Îñ»ú¹Ø³ö¾ßµÄ¡¶É¥Ê§Ôöֵ˰רÓ÷¢Æ±Òѱ¨Ë°Ö¤Êµµ¥¡·¡£
2¡¢ÒòÒÒ·½Ôµ¹ÊÔÓÉ·¢Æ±ÒÅʧµÄ£¬ÒÒ·½Ó¦µ±ÈÏÕæÌṩÏà¹ØÆ¾Ö¤»òÖØÐ¿ª¾ß·¢Æ±È·±£¼×·½Äܹ»µÖ¿ÛÏìÓ¦½øÏî˰¶î¡£
£¨ËÄ£©·¢Æ±¼Í¼ÏîÄ¿±ä»»Ìõ¿î
ʵ¼ùÖУ¬±£´æ·¢Æ±¿ª¾ßºó£¬ÏÖʵ±¬·¢ÓªÒµÓ뷢Ʊ¼Í¼ÏîÄ¿·×ÆçÖµÄÇéÐΡ£Ó¦µ±ÔÚÌõÔ¼ÖжԸÃÖÖÇéÐεĴ¦Öóͷ£×ö³öÔ¼¶¨£¬×èÖ¹±»È϶¨ÎªÐ鿪·¢Æ±µÄΣº¦¡£ÏêϸԼ¶¨ÐÎʽΪÒÒ·½¿ª¾ß·¢Æ±ºó,Éæ¼°µÄЧÀÍÖÖ±ð¡¢Ð§ÀͼۿîµÈÔöֵ˰רÓ÷¢Æ±¼Í¼ÏîÄ¿±¬·¢×ª±äµÄ£¬¼×·½Ó¦µ±ÊéÃæÍ¨ÖªÒÒ·½¸ÃÊÂÏ
1¡¢¼×·½Î´ÈÏÖ¤»òµÖ¿Û·¢Æ±µÄ£¬ÒÒ·½Ó¦ÔÚÊÕµ½Í¨Öªºó×÷·ÏÔ·¢Æ±£¬²¢ÓÚÊÕµ½Í¨ÖªÖ®ÈÕÆð10ÈÕÄÚÏò¼×·½ÖØÐ¿ª¾ß²¢Ìṩ·¢Æ±£»
2¡¢¼×·½ÒѾÈÏÖ¤»òµÖ¿Û·¢Æ±£¬Ô·¢Æ±ÎÞ·¨×÷·ÏµÄ£ºÈôÓ¦¿ªÆ±½ð¶îÔöÌíµÄ£¬ÒÒ·½Ó¦ÓÚÊÕµ½Í¨ÖªÖ®ÈÕÆð10ÈÕÄÚÏò¼×·½²¹¿ª²¢ÌṩÔöÌí²¿·Ö½ð¶îµÄ·¢Æ±£»ÈôÓ¦¿ªÆ±½ð¶îïÔ̵ģ¬ÒÒ·½Ó¦ÓÚÊÕµ½Í¨ÖªÖ®ÈÕÆð10ÈÕÄÚÏò¼×·½¾ÍïÔ̲¿·ÖµÄ½ð¶î¿ª¾ßºì×Ö·¢Æ±£»
3¡¢·¢Æ±ÆäËû¼Í¼ÏîÄ¿±¬·¢±ä»»£¬µ¼Ö·¢Æ±×÷·Ï»ò±£´æÆäËûÈκÎ覴õģ¬ÒÒ·½Ó¦ÔÚÖ´ÂÉÀýÔò¼°Ïà¹ØÕþı»®¶¨µÄʱ¼äÄÚÖØÐ¿ª¾ß·¢Æ±¡¢²¹¿ª·¢Æ±»òÌṩÆäËûÕýµ±ÊéÃæÖÊÁÏ£¬°ü¹Ü¼×·½ÊµÏÖ¶ÔÓ¦¿î×Ó½øÏî˰¶îµÄÕýµ±µÖ¿Û£¬²»È»ÓÉÒÒ·½¼ç¸ºÒò´Ë¶øÔì³ÉµÄËðʧ¡£
ËÄ¡¢Ã÷È·Î¥Ô¼ÇéÐμ°ÔðÈÎÌõ¿î
Î¥Ô¼ÔðÈεÄÉ趨Äܹ»ÓÐÓÃÔ¼ÊøºÍ´ß´ÙÒÒ·½×¼Ê±¡¢°´Ô¼ÌṩÕýµ±ºÏ¹æµÄ·¢Æ±£¬Í¬Ê±Ò²Äܹ»ÓÐÓùæ±ÜÒÒ·½Î¥Ô¼ÇéÐÎϼ׷½µÄ¾¼ÃËðʧ¡¢½µµÍ¿ÉÄܱ¬·¢µÄËßËϱ¾Ç®¡£
ÏêϸԼ¶¨ÐÎʽ£º
£¨Ò»£©ÒÒ·½ÈçÒÔÏÂÐÐΪ×é³ÉÑÏÖØÎ¥Ô¼£º
1¡¢Ïò¼×·½¿ª¾ßµÄ·¢Æ±ÎªÐéα·¢Æ±£¬»òÌṩÓÉËûÈË¿ª¾ßµÄÓëÏÖʵı»®ÓªÒµ²»·ûµÄ·¢Æ±£»
2¡¢Ïò¼×·½¿ª¾ßµÄ·¢Æ±ÎÞ·¨ÈÏÖ¤¡¢ÈÏÖ¤²»·û»òÆäËûÈκÎÒò·¢Æ±è¦´Ãµ¼Ö·¢Æ±×÷·Ï£»
3¡¢Î´°´Ô¼×¼Ê±¼äÏò¼×·½¿ª¾ß·¢Æ±¡¢»ò¾Ü¾ø¿ª¾ß·¢Æ±£»
4¡¢·¢Æ±ÒÅʧ£¬ÒÒ·½Î´ÅäºÏ¼×·½»ñµÃÆäËû¿ÉµÖ¿Ûƾ֤»òÖØÐ»ñµÃ·¢Æ±£»
5¡¢ÒÒ·½ÄÉ˰Ö÷ÌåÉí·Ý±¬·¢±ä»»£¬Î´ÊµÊ±Í¨Öª¼×·½£»
6¡¢ÒÒ·½Î´Ïò˰Îñ»ú¹Ø×¼Ê±½ÉÄɶÔÓ¦Ôöֵ˰˰¿î£¬µ¼Ö¼׷½ÎÞ·¨µÖ¿Û½øÏî˰¶î£»
7¡¢ÆäËûÒòÒÒ·½Ôµ¹ÊÔÓÉ£¬µ¼Ö¼׷½ÎÞ·¨ÊµÏÖ½øÏî˰¶îµÖ¿ÛµÄÇéÐΡ£
8¡¢±¬·¢ÒÔÉÏÇéÐΣ¨ÒÒ·½Ð鿪³ýÍ⣩£¬¾¼×·½´ß¸æÒÒ·½¾Ü²»¾ÀÕýÎ¥Ô¼ÐÐΪ£¬ÇÒÔì³É¼×·½½øÏî˰¶îËðʧµ¥´Î»òÀۼƽð¶î´ï20000Ôª£¨·¡ÍòÔª£©¼°ÒÔÉÏ£¬Ó¦µ±È϶¨ÎªÑÏÖØÎ¥Ô¼¡£
£¨¶þ£©Î¥Ô¼ÔðÈεļ縺
ÒÒ·½×é³ÉÉÏÊöÑÏÖØÎ¥Ô¼ÇéÐε쬼׷½ÓÐÈ¨Æ¬ÃæÊéÃæÍ¨ÖªÒÒ·½É¨³ý·Ö°üÌõÔ¼£¬ÒÒ·½ÒÔ¼×·½µÄÏÖʵËðʧ¼ç¸ºÎ¥Ô¼ÔðÈΡ£
Éæ¼°·£¿îÎ¥Ô¼½ðµÄÌõ¿î½¨ÒéÃ÷È·ÌõÔ¼½áËãÔì¼ÛÐèÒª°üÀ¨Àú³ÌÖеķ£¿î¡¢Î¥Ô¼½ðµÈ£¬¼´Ê©¹¤»ò¹©»õ·½¿ª¾ß·¢Æ±µÄʱ¼äÐèÒª°üÀ¨·£¿î¼°Î¥Ô¼½ð½ð¶î²¿·Ö£¬µ«ÏÖʵ¸¶¿îʱ´Ë²¿·Ö½ð¶î²»ÓèÖ§¸¶¡£
Î塢ʩ¹¤ÆóҵǩÌõԼʱÔõÑù²Å»ª¸üʡ˰£¿
1¡¢Óª¸ÄÔöǰºó£¬Ôöֵ˰¼ÆË°ÒÀ¾ÝµÄת±ä
Óª¸ÄÔöÒԺ󣬡°¼×¹©²Ä¡±¸úÓª¸ÄÔö֮ǰÏà±È£¬±¬·¢ÁËÒ»¸öÏÔ×ŵÄÇø±ð¡£ÄǾÍÊÇ£¬Ôöֵ˰¼ÆË°ÒÀ¾Ý±¬·¢Ö÷Ҫת±ä¡£
Óª¸ÄÔö֮ǰ£¬¼×·½¹ºÖÃ×°±¸¡¢×°ÐÞÖÊÁÏ£¬ÊDz»½»ÓªÒµË°µÄ£¬¿ÉÊÇ£¬³ýÁË×°±¸ºÍ×°ÐÞÖÊÁÏÖ®ÍâµÄ¼×¹©²Ä¶¼ÊÇÐèÒª½»ÓªÒµË°µÄ£¬ÄÉ˰ÒåÎñÈËÊÇÊ©¹¤ÆóÒµ¡£
? °¸Àý1£ºÒÔ1000ÍòµÄ¹¤³ÌΪÀý£¬ÖÊÁÏ·Ñ600Íò£¬ÀÍÎñ·Ñ400Íò£¬Ê©¹¤ÆóÒµ¸úÒµÖ÷Ç©¼×¹©²ÄÌõÔ¼¡£
Óª¸ÄÔö֮ǰ£¬Ê©¹¤ÆóÒµÖ»ÄÜ´ÓÒµÖ÷ÊÖÀïÄõ½400ÍòµÄ¹¤³Ì¿î¡£¿ÉÊÇ£¬Ê©¹¤ÆóÒµ½»ÓªÒµË°±ØÐèÒªÒÔ1000ÍòΪӪҵ˰É걨µÄÒÀ¾Ý¡£
Óª¸ÄÔöÒԺ󣬼׹©²ÄµÄ²¿·Ö£¬ÎÒÃÇÅÌËãÔöֵ˰ʱ£¬ÒµÖ÷¹ºÖõÄÖÊÁÏÊDz»½»Ôöֵ˰µÄ£¬Ê©¹¤ÆóÒµÖ»ÒÔÊÕµ½¹¤³Ì¿îµÄ¼¸¶à£¨¼´400Íò£©×÷ΪӪҵ˰É걨ÒÀ¾Ý¡£
Ê©¹¤ÆóÒµÈôÊÇÑ¡ÔñÒ»Ñùƽ³£¼ÆË°£¬ÏúÊÛ¶î¾ÍÊÇ´ÓÒµÖ÷´¦ÊÕµ½µÄËùÓмۿîºÍ¼ÛÍâÓöȣ»ÈôÊÇÑ¡ÔñdzÒ×¼ÆË°£¬Ê©¹¤ÆóÒµµÄÏúÊÛ¶îÒª¼õµô·Ö°ü¶î¡£
ΪʲôҪÕâÑùË㣿
Óª¸ÄÔöǰ£¬Ê©¹¤ÆóҵʵÑéµÄÊÇ×ܰü¸ú·Ö°üÖ®¼ä²î¶îµÖ¿ÛӪҵ˰¡£Óª¸ÄÔöÒÔºó£¬ÈôÊÇÊ©¹¤ÆóҵѡÔñÁËdzÒ×¼ÆË°£¬Õâ¸öÏîÄ¿Ëù±¬·¢µÄÈκα¾Ç®£¬ÊDz»¿ÉµÖ¿ÛÔöֵ˰µÄ¡£ÒÔÊÇ£¬×÷Ϊ×ܰü·½À´½²£¬ÄãÑ¡ÔñdzÒ×¼ÆË°µÄ»°£¬·Ö°ü¿ª¸ø×ܰüµÄ·¢Æ±ÊDz»¿ÉµÖ¿ÛÔöֵ˰½øÏî˰µÄ£¬Õâ¾ÍÐèÒª½«¡¾×ܰü¼õµô·Ö°üµÄ²î¶î/£¨1+3%£©¡¿*3%À´ËãÔöֵ˰¡£
? °¸Àý2£º¹¤³Ì1¸öÒÚ£¬ÒµÖ÷ÂòÖ÷²Ä2000Íò£¬Ê©¹¤ÆóÒµÄõ½¹¤³Ì¿î8000Íò¡£
ÄÇô£¬Ê©¹¤ÆóÒµËãÔöֵ˰µÄʱ¼ä£¬ÊÇÒÔ8000ÍòΪ¼ÆË°ÒÀ¾ÝµÄ¡£
2¡¢Ò»Ñùƽ³£¼ÆË°ÓëdzÒ×¼ÆË°ÁÙ½çµã¼òÖ±¶¨
ÔõÑù½ç¶¨ÄÄÖÖÇéÐÎÏÂÑ¡ÔñÒ»Ñùƽ³£¼ÆË°£¬ÄÄÖÖÇéÐÎÏÂÑ¡ÔñdzÒ×¼ÆË°ÄØ£¿
Ê×ÏÈ£¬ÎÒÃǼٶ¨¼×¹©²ÄÌõÔ¼ÖÐÔ¼¶¨µÄ£¬¹¤³Ì¼Û˰ºÏ¼ÆÎªa£¨²»°üÀ¨ÒµÖ÷¹ºÖõÄÖÊÁϺÍ×°±¸£©¡£
ÈôÊÇÑ¡ÔñÒ»Ñùƽ³£¼ÆË°£¬Ôöֵ˰µÄÏúÏî˰ÊÇ¿ÉÒԵֿ۵ģ¬Ó¦½ÉÔöֵ˰=[a/£¨1+c%£©]*c%-ÐÞ½¨ÆóÒµ²É¹ºÎï×ʵĽøÏî˰¶î£»
ÈôÊÇÑ¡ÔñdzÒ×¼ÆË°£¬Ó¦½ÉÔöֵ˰=[a/£¨1+3%£©]*3%¡£
ÎÒÃǼÙÉ裬ÒÔÉÏ2ÖÖ¼ÆË°ÒªÁ죨һÑùƽ³£¼ÆË°¸údzÒ×¼ÆË°£©Ë°¶îÏàµÈµÄÇéÐÎÏ£¬ÐÞ½¨ÆóÒµµÄ²É¹ºÎï×ʵĽøÏî˰¶î=7%*a¡£
ͬʱ£¬ÐÞ½¨ÆóÒµµÄ²É¹ºÎï×ʵĽøÏî˰¶î=[ÐÞ½¨ÆóÒµ²É¹ºÎï×ʼÛ˰ºÏ¼Æ/£¨1+17%£©]*17%=7%*a£¬µÃ³ö×îÖÕЧ¹ûÊÇÐÞ½¨ÆóÒµ²É¹ºÎï×ʼÛ˰ºÏ¼Æ=a*48.180%¡£
? °¸ÀýÆÊÎö1£º
¹¤³Ì1000Íò£¨ÕÐͶ±ê±¨¼Û×Ô¼ºº¬11%µÄÔöֵ˰£©£¬ÖÊÁÏ·Ñ600Íò£¨º¬11%£©£¬ÆäÖм׷½ÂòÖÊÁÏ200Íò£¬Ê©¹¤ÆóÒµ400Íò£¬·Ö°ü100Íò¡£
ÎÒÃǼÙÉ裬ËùÓÐÖÊÁ϶¼¿ÉÒÔÄõ½17%µÄÔöֵ˰רƱ¡£
2017°æ¡¶½¨É蹤³ÌÊ©¹¤ÌõÔ¼£¨Ê÷Ä£Îı¾£©¡· ½â¶ÁôßÊ©¹¤ÌõԼ˾·¨Ú¹ÊͶþרÌâÅàѵ°à£¬03ÔÂ28-30ÈÕ£¨28ÈÕ±¨µ½£©ÇൺÊУ¬04ÔÂ19-21ÈÕ£¨19ÈÕ±¨µ½£©±±¾©ÊУ¬Ìí¼Ó΢ÐźÅ653278912×Éѯ¡£
ƾ֤һÑùƽ³£¼ÆË°ÒªÁ죺
Ê©¹¤ÆóÒµ¿ÉÒÔÄõ½800ÍòµÄ¹¤³Ì¿î£¬ÄÇôÔöֵ˰=[800Íò/£¨1+11%£©]*11%-±¾Ç®400Íò/£¨1+11%£©*17%=18.01Íò¡£
Ϊʲô²»ÊdzýÒÔ£¨1+17%£©£¿ÓÉÓÚÎÒÃÇÊÇÆ¾Ö¤Âã¼ÛÔÙ¼ÓÉÏ11%×öµÄ×ܱ¨¼Û¡£
Ò»Ñùƽ³£¼ÆË°£¬·Ö°ü¸ø×ܰü¿ªÆ±£¬×ܰüÊÇ¿ÉÒÔµÖ¿Û11%µÄ¡£
ƾ֤dzÒ×¼ÆË°ÒªÁ죺
Ôöֵ˰=[£¨1000-200-100£©/(1+3%)]*3%=20.38Íò
½ÏÁ¿Ö®Ï£¬¿ÉÒÔ¿´³öÊÇÒ»Ñùƽ³£¼ÆË°¸üʡǮ¡£
ÊDz»ÊǸúÇкÏÎÒÃǸÕÍÆµ¼³öÀ´µÄÊýֵĨ£¿
ÐÞ½¨ÆóÒµ²É¹ºÎï×ʼÛ˰ºÏ¼Æ=[400Íò/£¨1+11%£©]*£¨1+17%£©=422Íò£¬
´óÓÚ800Íò*48.180%=385Íò£¬Òò´ËÓ¦¸ÃѡһÑùƽ³£¼ÆË°¸üʡ˰¡£
? °¸ÀýÆÊÎö2£º
¹¤³Ì1000Íò£¨ÕÐͶ±ê±¨¼Û×Ô¼ºº¬11%µÄÔöֵ˰£©£¬ÖÊÁÏ·Ñ600Íò£¨º¬11%£©£¬ÆäÖм׷½ÂòÖÊÁÏ500Íò£¬Ê©¹¤ÆóÒµ100Íò¡£
ƾ֤һÑùƽ³£¼ÆË°£º
Ê©¹¤ÆóÒµ¿ÉÒÔÄõ½500ÍòµÄ¹¤³Ì¿î£¬ÄÇô
Ôöֵ˰=[500Íò/£¨1+11%£©]*11%-[±¾Ç®100Íò/£¨1+11%£©]*17%=34.23Íò¡£
ƾ֤dzÒ×¼ÆË°£º
Ôöֵ˰=[£¨1000-500-100£©/(1+3%)]*3%=11.65Íò£¬
Ñé֤һϣº
ÐÞ½¨ÆóÒµ²É¹ºÎï×ʼÛ˰ºÏ¼Æ=[100Íò/£¨1+11%£©]*£¨1+17%£©=105.405Íò£¬
СÓÚ500Íò*48.180%=240Íò£¬Òò´ËÓ¦¸ÃѡdzÒ×¼ÆË°¸üʡ˰¡£
3¡¢½áÂÛ
ÏÖʵÉúÑÄÖУ¬Õâ¸ö±ÈÀý»á±È48.180%ҪС¡£
ÓÉÓÚËùÓеÄÐÞ½¨ÖÊÁϲ»¿ÉÄܶ¼Êǰ´17%¾ÙÐеֿ۵ġ£ÏñɰʯÁÏ¡¢»ìÄýÍÁÖ»ÄֿܵÛ3%£¬ÉÐÓÐÆäËüÓÉÓÚ²Ù×÷»òÖÎÀí¶øµ¼ÖµÄÎÞ·¨µÖѯÎÊÌâÒ²Êǿ͹۱£´æµÄ¡£ÏÖʵÉúÑĵ±ÖУ¬Õâ¸ö±ÈÀýÓ¦¸ÃÊÇ29.9%×óÓÒ£¬Ò²¾ÍÔ¼¼´ÊÇ30%¡£
Òò´Ë£¬Óª¸ÄÔöÒԺ󣬹ØÓÚ¼×¹©²Ä¹¤³Ì£¬ÔõÑùÑ¡Ôñ¸üʡ˰µÄ¼ÆË°ÒªÁìµÄÒÀ¾ÝÊÇ£º
Ê©¹¤ÆóÒµ²É¹ºÎï×ʼÛ˰ºÏ¼Æ£¬
ÈôÊÇ´óÓÚ¼×¹©²ÄÌõÔ¼Ô¼¶¨µÄ¹¤³Ì¼Û˰ºÏ¼ÆµÄ30%£¬¾Í½ÓÄÉÒ»Ñùƽ³£¼ÆË°£»
ÈôÊÇСÓÚ30%£¬¾Í½ÓÄÉdzÒ×¼ÆË°¡£
? ÌØÀýÆÊÎö£º
ÈôÊÇÒµÖ÷ÔÚÌõÔ¼ÖÐÒªÇó£ºÖÊÁÏ¡¢×°±¸ÓÉÒµÖ÷×ÔÐвɹº£¬Ê©¹¤ÆóÒµ±ØÐè¸øÒµÖ÷¿ª¿ÉµÖ¿Û11%µÄÔöֵ˰רÓ÷¢Æ±£¬Í¬Ê±±ØÐèÓÃÒ»Ñùƽ³£¼ÆË°À´¼ÆË°£¬Ôõô°ì£¿
¹¤³Ì1000Íò£¨ÕÐͶ±ê±¨¼Û×Ô¼ºº¬11%µÄÔöֵ˰£©£¬ÖÊÁÏ·Ñ600Íò£¨º¬11%£©£¬ÆäÖм׷½ÂòÖÊÁÏ500Íò£¬Ê©¹¤ÆóÒµ100Íò¡£
¹ØÓÚÕâÑùµÄÒµÖ÷£¬
×îºÃµÄ½â¾öÒªÁì¾ÍÊǸúÒµÖ÷̸ÅУ¬ÕùÈ¡ÈÃÒµÖ÷ÉÙÂòÖÊÁÏ£¬ÐÞ½¨ÆóÒµ¶àÂòÖÊÁÏ¡£
ÕùÈ¡ÈÃÒµÖ÷²É¹ºÖÊÁϼõµ½200Íò£¬ÕâÑù¾ÍºÏÀíÁË£¬Ê©¹¤ÆóÒµµÄÀûÈó²Å»ª»ñµÃ°ü¹Ü¡£
ÒÔÉϵÄÄÚÈÝ£¬¶¼ÊÇ´ÓÊ©¹¤ÆóÒµµÄ½Ç¶ÈÀ´ÆÊÎöµÄ¡£¹ØÓÚÒµÖ÷À´½²£¬ÊǺÜÄѽÓÊÜÕâÑùµÄÒªÇóµÄ¡£
4¡¢²î±ð¼ÆË°ÒªÁì¶ÔÒµÖ÷µÄÓ°Ïì
¹ØÓÚ²î±ðµÄ¼ÆË°ÒªÁ죬·¿¿ª¹«Ë¾£¨ÒµÖ÷£©¿ÉÒÔµÖ¿Û¼¸¶àÔöÖµË°ÄØ£¿
»¹ÒÔÉÏÃæÎªÀý£º
Ò»Ñùƽ³£¼ÆË°£¬ÒµÖ÷¿ÉÒÔµÖ¿Û£º[200Íò/(1+11%)]*17%+[800Íò/(1+11%)]*11%=30.63+79.28=109.91Íò
dzÒ×¼ÆË°£¬ÒµÖ÷¿ÉÒÔµÖ¿Û£º[500Íò/(1+11%)]*17%+[£¨1000Íò-500Íò£©/(1+3%)]*3%=97Íò
´ÓÉÏÃæµÄÅÌËã¿ÉÒÔ¿´³ö£¬µÚÒ»Öּƻ®£¬Ò²¾ÍÊÇÒµÖ÷Ñ¡Ôñ¼×¹©²Ä£¬ÐÞ½¨ÆóҵѡÔñÒ»Ñùƽ³£¼ÆË°£¬¹ØÓÚÒµÖ÷À´½²¸üºÏË㣬¸üʡ˰£¬Òò´ËÒ²×îÈÝÒ×Ç©ÌõÔ¼¡£
×îºó£¬ÎÒÃÇ×ܽáÒ»ÏÂÒªµã£º
£¨1£©ÏîÄ¿ÖÎÀí²ãÈÏÕæÇ©ÌõÔ¼µÄÏòµ¼£¬Ò»¶¨Òª¶®Ë°·¨¡£
£¨2£©Ë°ÊÕÊÇÊÇÇ©ÌõԼǩ³öÀ´µÄ£¬²»ÊDzÆÎñ²¿×ö³öÀ´µÄ¡£
£¨3£©ÐÞ½¨ÆóÒµÓ¦¸Ã¶à×¼±¸¼¸¸ö¼Æ»®£¬»®·Ö´Ó×Ô¼ººÍÒµÖ÷½Ç¶È˼Á¿£¬¾ÓÉ̸ÅÐѡȡÄÜÈÃË«·½¶¼×¬Ç®µÄÌõÔ¼¼Æ»®¡£
5¡¢ÎÂܰÌáÐÑ
Ò»Ñùƽ³£À´½²£¬¹ØÓÚ¼×¹©²ÄÌõÔ¼£¬Ê©¹¤ÆóҵѡÔñdzÒ×¼ÆË°ÒªÁì¸üʡ˰¡£
ͬʱ£¬ÐèÒª×¢ÖØÒ»Ï¼¸µã£º
£¨1£©Æ¾Ö¤Ë°¹æÔò¶¨£¬Ñ¡ÔñdzÒ×¼ÆË°ºó36¸öÔÂÄÚ²»¿É¸ü¸Ä£»
£¨2£©Ç³Ò×¼ÆË°ÊÇרÃÅÕë¶ÔÏîÄ¿À´½²µÄ£¬²»ÊÇÕë¶ÔÐÞ½¨ÆóÒµÀ´½²µÄ£¨Ê©¹¤ÆóÒµ¿ÉÒÔÕâ¸öÏîĿѡÔñdzÒ×¼ÆË°£¬ÁíÒ»¸öÏîĿѡÔñÒ»Ñùƽ³£¼ÆË°£©£»
£¨3£©ÐÂÏîÄ¿£¬Ö»Óм׹©²ÄÌõÔ¼ºÍ°ü¹¤µÄÌõÔ¼£¬²Å¿ÉÒÔÑ¡ÓÃdzÒ×¼ÆË°£»³ý¼×¹©²ÄÌõÔ¼ºÍ°ü¹¤ÌõÔ¼Í⣬ÆäËû¹¤³Ì½¨ÒéÑ¡ÓÃÒ»Ñùƽ³£¼ÆË°¡£
×¢£ºÎÄÖжþ¡¢Èý¡¢ËÄÌáµ½µÄ¼×·½Ö¸´úÎÒ·½¡¢ÒÒ·½Ö¸´úÌõÔ¼Ïà¶Ô·½£¬Ó¦Æ¾Ö¤ÏêϸÌõÔ¼ÄÚÈÝÈ·ÃüÃû³Æ¡£
2018ÄêÇ©ÊðÊ©¹¤ÌõÔ¼Òª×¢ÖØµÄÊ®´óÊÂÏî
½¨É蹤³ÌÊ©¹¤ÌõÔ¼ÊÇÒÀ·¨±£»¤·¢³Ð°üË«·½È¨ÒæµÄÖ´·¨Îļþ£¬ÊÇ·¢³Ð°üË«·½ÔÚ¹¤³ÌÊ©¹¤Àú³ÌÖеÄ×î¸ßÐÐΪ׼Ôò¡£ÎªÌá·ÀÌõÔ¼¾À·×£¬ÔÚÇ©ÊðÀú³ÌÖУ¬ÒÔÏÂ10¸ö·½ÃæÐèÒª×¢ÖØ¡£
Ò»¡¢¹ØÓÚ·¢°üÈËÓë³Ð°üÈË
1¡¢·¢°ü·½ÐèÒªÖª×ãÁ½·½ÃæÄÚÈÝ£º¢ÙÖ÷Ìå×ʸñ£¬¼´½¨ÉèÏà¹ØÊÖÐøÊÇ·ñÆëÈ«¡£Àý£º½¨ÉèÓõØÊÇ·ñÒѾÅú×¼£¿ÊÇ·ñÁÐÈëͶ×ÊÍýÏ룿ÍýÏë¡¢Éè¼ÆÊÇ·ñ»ñµÃÅú×¼£¿ÊÇ·ñ¾ÙÐÐÁËÕбêµÈ¡£¢ÚÂÄÔ¼ÄÜÁ¦¼´×ʽðÎÊÌ⡣ʩ¹¤ËùÐè×ʽðÊÇ·ñÒѾÂäʵ»ò¿ÉÄÜÂäʵµÈ¡£
2¡¢³Ð°ü·½ÐèÒªÖª×ãµÄÄÚÈÝÓУº¢Ù×ÊÖÊÇéÐΣ»¢ÚÊ©¹¤ÄÜÁ¦£»¢ÛÉç»áÐÅÓþ£»¢Ü²ÆÎñÇéÐΡ£³Ð°ü·½µÄ¶þ¼¶¹«Ë¾ºÍ¹¤³Ì´¦²»¿É¶ÔÍâÇ©ÊðÌõÔ¼¡£ÉÏÊöÄÚÈÝÊÇÌåÏÖÂÄÔ¼ÄÜÁ¦µÄÖ¸±ê£¬Ó¦ÈÏÕæµÄÆÊÎöºÍÅжϡ£
¶þ¡¢ÌõÔ¼¼Û¿îӦע֨
1¡¢¡°ÌõÔ¼¼Û¿î¡±µÄÌîд£¬Ó¦ÒÀ¾Ýס½¨²¿»®¶¨£¬Õб깤³ÌµÄÌõÔ¼¼Û¿îÓÉ·¢°üÈË¡¢³Ð°üÈËÒÀ¾ÝÖбê֪ͨÊéÖеÄÖбê¼ÛÇ®ÔÚÐÒéÊéÄÚÔ¼¶¨¡£·ÇÕб깤³ÌÌõÔ¼¼Û¿îÓÉ·¢°üÈ˳аüÈËÒÀ¾Ý¹¤³ÌÔ¤ËãÔÚÐÒéÊéÄÚÔ¼¶¨¡£
2¡¢ÌõÔ¼¼Û¿îÊÇË«·½ÅäºÏÔ¼¶¨µÄÌõ¿î£¬ÒªÇóµÚÒ»ÒªÐÒ飬µÚ¶þҪȷ¶¨¡£Ôݶ¨¼Û¡¢ÔݹÀ¼Û¡¢¸ÅËã¼Û¡¢¶¼²»¿É×÷ΪÌõÔ¼¼Û¿î£¬Ô¼¶øÎ´±ØµÄÔì¼Û²»¿É×÷ΪÌõÔ¼¼Û¿î¡£
Èý¡¢·¢°üÈËÊÂÇéÓë³Ð°üÈËÊÂÇéÌõ¿îӦע֨
1¡¢Ë«·½¸÷×ÔÊÂÇéµÄÏêϸʱ¼äÒªÌîд׼ȷ¡£2017°æ¡¶½¨É蹤³ÌÊ©¹¤ÌõÔ¼£¨Ê÷Ä£Îı¾£©¡· ½â¶ÁôßÊ©¹¤ÌõԼ˾·¨Ú¹ÊͶþרÌâÅàѵ°à£¬03ÔÂ28-30ÈÕ£¨28ÈÕ±¨µ½£©ÇൺÊУ¬04ÔÂ19-21ÈÕ£¨19ÈÕ±¨µ½£©±±¾©ÊУ¬Ìí¼Ó΢ÐźÅ653278912×Éѯ¡£
2¡¢Ë«·½Ëù×öÊÂÇéµÄÏêϸÄÚÈݺÍÒªÇóÓ¦ÌîдÏêϸ¡£
3¡¢Ë«·½²»°´Ô¼¶¨Íê³ÉÓйØÊÂÇéÓ¦Åâ³¥¶Ô·½ËðʧµÄ¹æÄ£¡¢ÏêϸÔðÈκÍÅÌËãÒªÁìÒªÌîдÇåÎú¡£
ËÄ¡¢ÌõÔ¼¼Û¿î¼°µ÷½â¼Û¿îӦע֨
1¡¢ÌîдÌõÔ¼¼Û¿î¼°µ÷½âʱӦ°´¡¶Í¨ÓÃÌõ¿î¡·ËùÁеĹ̶¨¼ÛÇ®¡¢¿Éµ÷¼ÛÇ®¡¢±¾Ç®¼Ó³ê½ðÈýÖÖ·½·¨£¬Ô¼¶¨Ò»ÖÖдÈë±¾¿î¡£
2¡¢½ÓÄɹ̶¨¼ÛÇ®Ó¦×¢ÖØÃ÷È·°üËÀ¼ÛµÄÖÖÀà¡£È磺×ܼ۰üËÀ¡¢µ¥¼Û°üËÀ£¬Õվɲ¿·Ö×ܼ۰üËÀ£¬ÒÔÃâÂÄÔ¼Àú³ÌÖб¬·¢ÕùÒé¡£
3¡¢½ÓÄɹ̶¨¼ÛÇ®±ØÐè°ÑΣº¦¹æÄ£Ô¼¶¨ÇåÎú¡£
4¡¢Ó¦µ±°ÑΣº¦ÓöȵÄÅÌËãÒªÁìÔ¼¶¨ÇåÎú¡£Ë«·½Ó¦Ô¼¶¨Ò»¸ö°Ù·Ö±ÈϵÊý£¬Ò²¿É½ÓÄɾø¶ÔÖµ·¨¡£
5¡¢¹ØÓÚΣº¦¹æÄ£ÒÔÍâµÄΣº¦Óöȣ¬Ó¦Ô¼¶¨µ÷½âÒªÁì¡£
Îå¡¢¹¤³ÌÔ¤¸¶¿îÌõ¿îӦע֨
1¡¢ÌîдԼ¶¨¹¤³ÌÔ¤¸¶¿îµÄ¶î¶ÈÓ¦Á¬Ïµ¹¤³Ì¿î¡¢½¨É蹤ÆÚ¼°°ü¹¤°üÁÏÇéÐÎÀ´ÅÌËã¡£
2¡¢Ó¦×¼È·Ìîд·¢°üÈËÏò³Ð°üÈ˲¦¸¶¿î×ÓµÄÏêϸʱ¼ä»òÏà¶Ôʱ¼ä¡£
3¡¢Ó¦ÌîдԼ¶¨¿Û»Ø¹¤³Ì¿îµÄʱ¼äºÍ±ÈÀý¡£
Áù¡¢¹¤³Ì½ø¶È¿îÌõ¿îӦע֨
1¡¢¹¤³Ì½ø¶È¿îµÄ²¦¸¶Ó¦ÒÔ·¢°ü·½´ú±íÈ·ÈϵÄÒÑÍ깤³ÌÁ¿£¬ÏìÓ¦µÄµ¥¼Û¼°ÓйؼƼÛÒÀ¾ÝÅÌËã¡£
2¡¢¹¤³Ì½ø¶È¿îµÄÖ§¸¶Ê±¼äÓëÖ§¸¶·½·¨ÒÔÐÎÏó½ø¶È¿ÉÑ¡Ôñ£º°´Ô½áËã¡¢·Ö¶Î½áËã¡¢Í깤ºóÒ»´Î½áË㣨С¹¤³Ì£©¼°ÆäËü½áËã·½·¨¡£
Æß¡¢ÖÊÁÏ×°±¸¹©Ó¦Ìõ¿îӦע֨
1¡¢Ó¦ÏêϸÌîдÖÊÁÏ×°±¸¹©Ó¦µÄÏêϸÄÚÈÝ¡¢Æ·ÖÖ¡¢¹æ¸ñ¡¢ÊýÄ¿¡¢µ¥¼Û¡¢ÖÊÁ¿Æ·¼¶¡¢ÌṩµÄʱ¼äºÍËùÔÚ¡£
2¡¢Ó¦Ô¼¶¨¹©Ó¦·½¼ç¸ºµÄÏêϸÔðÈΡ£
3¡¢Ë«·½Ó¦Ô¼¶¨¹©Ó¦ÖÊÁϺÍ×°±¸µÄ½áËãÒªÁ죨¿ÉÒÔÑ¡ÔñÔ¤½á·¨¡¢Ïֽᷨ¡¢ºó½á·¨»òÆäËûÒªÁ죩¡£
°Ë¡¢Î¥Ô¼Ìõ¿îӦע֨
1¡¢ÔÚÌõÔ¼ÖÐÊ×ÏÈÓ¦Ô¼¶¨·¢°üÈ˶ԡ¶Í¨ÓÃÌõ¿î¡·ÖеÄÔ¤¸¶¿î¡¢¹¤³Ì½ø¶È¿î¡¢Í깤½áËãµÄÎ¥Ô¼Ó¦¼ç¸ºµÄÏêϸΥԼÔðÈΡ£
2¡¢ÔÚÌõÔ¼ÖÐÓ¦Ô¼¶¨³Ð°üÈ˶ԡ¶Í¨ÓÃÌõ¿î¡·Î¥Ô¼Ó¦¼ç¸ºµÄÏêϸΥԼÔðÈΡ£
3¡¢»¹Ó¦Ô¼¶¨ÆäËüÎ¥Ô¼ÔðÈΡ£
4¡¢Î¥Ô¼½ðÓëÅâ³¥½ðÓ¦Ô¼¶¨ÏêϸÊý¶îºÍÏêϸÅÌËãÒªÁ죬ҪԽÏêϸԽºÃ£¬¾ßÓпɲÙ×÷ÐÔ£¬ÒÔ±ÜÃâʺ󱬷¢ÕùÒé¡£
¾Å¡¢ÕùÒéÓ빤³Ì·Ö°üÌõ¿îӦע֨
1¡¢ÕùÒéµÄ½â¾ö·½·¨ÊÇÑ¡ÔñÖٲ÷½·¨£¬ÕÕ¾ÉÑ¡ÔñËßËÏ·½·¨£¬Ë«·½Ó¦¸æ¿¢Ò»ÖÂÒâ¼û¡£
2¡¢ÈôÊÇÑ¡ÔñÖٲ÷½·¨£¬µ±ÊÂÈË¿ÉÒÔ×ÔÖ÷Ñ¡ÔñÖٲûú¹¹¡£Öٲò»Êܼ¶±ðµØÇøÍ³ÁìÏÞÖÆ¡£
3¡¢ÈôÊÇÑ¡ÔñËßËÏ·½·¨£¬Ó¦ÖÐÑ¡¶¨ÓÐͳÁìȨµÄÈËÃñ·¨Ôº£¨ËßËÏÊǵØÇøÍ³Á죩¡£
4¡¢·Ö°üµÄ¹¤³ÌÏîÄ¿Ðë¾·¢°üÈËÔ޳ɣ¬Õ¥È¡·Ö°üµ¥Î»½«Æä³Ð°üµÄ¹¤³ÌÔÙ·Ö°ü¡£
Ê®¡¢¹ØÓÚÔö²¹Ìõ¿î
1¡¢ÐèÒªÔö²¹ÐÂÌõ¿î»òÄÄÌõ¡¢ÄÄ¿îÐèҪϸ»¯¡¢Ôö²¹»òÐ޸ģ¬¿ÉÔÚ¡¶Ôö²¹Ìõ¿î¡·ÄÚÖ»¹ÜÔö²¹£¬ÒÀ´Î°´Ë³ÐòÅÅÁС£
2¡¢Ôö²¹Ìõ¿î±ØÐèÇкϹú¼Ò¡¢ÏÖÐеÄÖ´·¨¡¢¹æÔò£¬ÁíÐÐÇ©ÊðµÄÓйØÊéÃæÐÒéÓ¦ÓëÖ÷ÌåÌõÔ¼¾«ÉñÏàÒ»Ö¡£Òª¶Å¾ø¡°ÒõÑôÌõÔ¼¡±¡£
´ÓÌõԼǩÊðµ½¹¤³ÌÊÕ⣬ÏîĿ˾ÀíµÄÊÂÇéÇåµ¥£¬ºÜÏêϸ£¡
¡ïÌõÔ¼ºÍÊÖÒÕÐÒéÇ©Êð
¡ï¹¤³ÌÔ¤¸¶¿î
¡ñ¼ÓÈëËùͬºÍÊÖÒÕÐÒéµÄ̸ÅÐ
¡ñÉêÇë¡¢°ìÀí¹¤³ÌÔ¤¸¶¿îÎüÊÕ
¡ï×齨ÏîÄ¿×é
¡ïÖÆ¶©ÏîĿĿµÄ²ß»®
¡ñÖÆ¶©ÏîÄ¿×é³ÉÔ±
¡ñ×éÖ¯ÌåÀýÏîÄ¿²ß»®¡¢ÆÊÎöÏîĿĿµÄ
¡ñÉè¼ÆÄ¿µÄÆÊÎö
¡ñ²É¹º½ø¶ÈÄ¿µÄÆÊÎö
¡ñÊ©¹¤½ø¶ÈÄ¿µÄÆÊÎö
¡ñ·Ö°ü×ÊÔ´½ø¶ÈÄ¿µÄÆÊÎö
¡ïÊÖÒÕÐÒéϸ½ÚÉϵÄÃ÷È·
¡ïÉè¼Æ²É¹ºÐµ÷
¡ïÉç»áµÄÍⲿ¹ØÏµÐµ÷
¡ïÏàʶÊг¡ÇéÐÎ
¡ïÏîÄ¿²¿³ï½¨ÇéÐÎ
¡ïÈ·¶¨·Ö°üµ¥Î»
¡ïÏîÄ¿±¾Ç®¿ØÖÆ
¡ïÒµÖ÷¡¢¼àÀíÏàͬ
¡ñͨ¹ýÉè¼ÆÁªÂç»á
¡ñе÷²É¹º¡¢Éè¼ÆÌá×ʺÍÂäʵÉè¼Æ²É¹º½ø¶È
¡ñÏîÄ¿ÍâµØµÄ½¨Î¯¡¢µØË°¾Ö¡¢¹«°²¾ÖÁªÏµ
¡ñÏîÄ¿ËùÔڵصÄÍâµØÖÊÁÏÊг¡¼ÛÇ®¡¢ÀͶ¯Á¦Êг¡¼ÛÇ®£¬ÍâµØµÄ¶¨¶îÐÅÏ¢
¡ñÍâµØµÄס·¿¡¢ÉúÑÄÓöȼÛÇ®
¡ñÍâµØµÄÖΰ²×´Ì¬
¡ñÏîÄ¿²¿°ì¹«ºÍÉúÑÄÌõ¼þ
¡ñ¼ÓÈë·Ö°üµ¥Î»µÄÕб궨±ê
¡ñÆÊÎöÏîÄ¿±¾Ç®¼°ÓöÈÍýÏë
¡ñÓëÒµÖ÷Ö÷¹Ü²¿·Ö¼°Ö°Ô±ÁªÏµÌ½ÌÖ
¡ïÏÖ³¡ÏîÄ¿²¿½øµã
¡ïÏÖ³¡ÏîÄ¿²¿ÉèÖÃ
¡ïÌõÔ¼»®¶¨µÄÒµÖ÷ͬ²½Ö§¸¶ÐíŵµÄÌõ¼þ
¡ïÇå¾²ÖÎÀíÐÒé
¡ïÏÖ³¡ÏîÄ¿²¿²ß»®Îļþ½¨Éè
¡ï½¨ÉèÏîÄ¿²¿µÄÖÎÀíÖÆ¶È
¡ï¿ª¹¤Ç°µÄ×¼±¸ÊÂÇé
¡ñе÷ÏîÄ¿ÖÎÀí²¿Ê©¹¤Ë¾Àí¼°Ç°ÆÚÖ°Ô±µ½Î»
¡ñÖ¸µ¼Ê©¹¤Ë¾Àí°²ÅÅÂäʵÏÖ³¡ÉèÖÃ
¡ñÉêÇ빤³Ì½øµãÓ¦Ö§¸¶µÄ¿î×Ó
¡ñÂäʵ·Ö°üµ¥Î»½ø³¡
¡ñÓëÒµÖ÷Ç©ÊðÇå¾²ÖÎÀíÐÒé
¡ñÓë·Ö°üµ¥Î»Ç©ÊðÇå¾²ÖÎÀíÐÒé
¡ñÉóºËÊ©¹¤Ë¾Àí×éÖ¯ÌåÀýµÄÊ©¹¤×éÖ¯×ÜÉè¼Æ
¡ñ·ÖÅúÉóÅúרҵÖÊÁ¿Ä¥Á·»®·Ö±í
¡ñʹÓù«Ë¾ÒÑÓеÄÖÎÀíÖÆ¶ÈºÍƾ֤ÌõÔ¼»®¶¨×éÖ¯ÌåÀýÖÎÀíÖÆ¶È
¡ñÖ¸µ¼Ê©¹¤Ë¾Àí¼ì²éÂäʵ¿ª¹¤¸÷ÏîÌõ¼þºÍе÷¿ª¹¤Ç°¹«Ë¾Ó¦Íê³ÉµÄÖÖÖÖʹÃü
¡ñƾ֤ÏîÄ¿×ÜÍýÏëе÷Éè¼ÆÊ©¹¤Í¼°´Éè¼Æ³öͼÍýÏë³öÊé
¡ñƾ֤ÏîÄ¿×ÜÍýÏëе÷×°±¸¼ÓÈëʱ¼ä
¡ñÕÆÎÕ¹¤³ÌÒªº¦Ïß·
¡ñ°´ÆÚÕÙ¿ª¹¤³ÌÔÂÀý»á£¬ÅÌ»õ¹¤³Ì½Úµã½ø¶È
¡ñе÷·Ö°üµ¥Î»ÀͶ¯Á¦¡¢»úе֪×ãÊ©¹¤½ø¶ÈÒªÇó
¡ñÓëÊÖÒÕ²¿Ò»ÆðÉó²éÊ©¹¤Í¼Ö½ÊÇ·ñÖª×ãÊÖÒÕÐÒéµÄÒªÇó
¡ñе÷´ß´Ù²É¹º²¿¶ÔÖ÷Ҫװ±¸µÄ¼àÔì
¡ñ´ß´ÙÏÖ³¡Ê©¹¤×¨¹¤°ü¹Ü¹¤³ÌÊ©¹¤ÖÊÁ¿
¡ñƾ֤¹«Ë¾µÄ³ÌÐòÎÊÌâ´¦Öóͷ£¶Ôȱ·¦¸ñ²úÆ·µÄ´¦Öóͷ£
¡ñƾ֤×ÜÌõÔ¼»®¶¨°ìÀíÏòÒµÖ÷ÊÕÈ¡¹¤³Ì¿î
¡ñƾ֤·Ö°üÌõÔ¼°ìÀíÏò·Ö°üµ¥Î»Ö§¸¶
¡ñ°ìÀíÒòÒµÖ÷Ôµ¹ÊÔÓÉÔöÌíµÄ±¾Ç®Ë÷Åâ
¡ñ¿ØÖÆ´¦Öóͷ£·Ö°üµ¥Î»ÓöÈË÷Åâ
¡ñ°ìÀíÒò·Ö°ü·½Ôµ¹ÊÔÓɵÄÒýÆðµÄ±¾Ç®Ë÷Åâ
¡ñÉóºË¿ØÖÆÏîÄ¿²¿ÈÕ³ÌÓöÈ
¡ñ°´ÆÚ¼ì²éÏîÄ¿µÄÇå¾²ÇéÐÎ
¡ñ¼ì²é¡¶Çå¾²ÖÎÀíÖÆ¶È¡·µÄÂäÕæÏàÐÎ
¡ñ´ß´ÙÇå¾²¹¤³ÌʦÔöÇ¿Çå¾²ÖÎÀí
¡ñе÷½â¾öÇå¾²ÖÎÀíÖеÄÎÊÌâ
¡ñÓëÒµÖ÷¡¢¼àÀíÏàͬ
¡ñ×éÖ¯ÕÙ¿ª¹¤³ÌÀý»á
¡ñе÷¹¤³ÌÎÊÌâ
¡ñÏò¹«Ë¾Ïòµ¼»ã±¨¹¤³ÌÇéÐκÍÐèÒª½â¾öÎÊÌâ
¡ñ´ß´Ù¼ì²éÏîÄ¿µÄÖÖÖÖÖÆ¶ÈµÄÂäÕæÏàÐÎ
¡ñе÷Íⲿ¹ØÏµ
¡ñ×éÖ¯ÏÖ³¡ÏîÄ¿²¿ÍøÂçÕûÀíÒÆ½»¿¢ÈËΪÁÏ
¡ñе÷Éè¼Æ³öÊéÍ깤ͼ²¢Òƽ»
¡ñ°ìÀíÑéÊÕ½»½ÓÊé
¡ñе÷½âÀíϵͳȱÏÝÏûȱ
¡ñ°ìÀí¹¤³ÌÒÆ½»Éú²ú½»½ÓÊé
¡ñ°ìÀí¹¤³ÌÍ깤ÑéÊÕÖ¤Êé
¡ñ°ìÀíÏîÄ¿²¿×÷·ÏÊÖÐø
¡ñ¶ÔÏîÄ¿²¿Ö°Ô±¾ÙÐÐÉóºËÆÀ¼Û
¡ñ×éÖ¯ÌåÀý¹¤³Ì×ܽá
¡ñ×éÖ¯¹¤³ÌϵͳÐÔÄܲâÊÔ¼°Òƽ»²âÊÔ±¨¸æ
¡ñÓëÒµÖ÷ÀíÀí¹¤³Ì½áËã
¡ñÓë·Ö°üµ¥Î»°ìÀí¹¤³Ì½áËã
¡ñ×éÖ¯Ïà¹ØÖ°Ô±¶Ô¹¤³Ì¾ÙÐлطÃ
Ê©¹¤ÌõÔ¼¾À·×ÖеÄ23¸ö¿Ó£¨¸½ÏÖʵ°¸Àý£©
½üÄêÀ´Ëæ×ž¼ÃºÍÉç»áµÄѸÃÍÉú³¤£¬½¨É蹤³ÌÊ©¹¤ÌõÔ¼¾À·×°¸¼þƵ·¢£¬ÐÂÇéÐΡ¢ÐÂÎÊÌâ²ã³ö²»ÇΪ׼ȷÉóÀí´ËÀà°¸¼þ£¬Ê¡¸ßÔºÃñÊÂÉóѶµÚһͥ¾ÉîÈëµ÷ÑУ¬²¢ÆÕ±éÕ÷ÇóÒâ¼û£¬Ï־ʹËÀà°¸¼þÉóÀíÖеÄһЩͻ³öÎÊÌâ×÷³ö½â´ð£¬¹©°ì°¸Ê±²Î¿¼
Ò»¡¢ÔõÑùÈ϶¨ÄÚ²¿³Ð°üÌõÔ¼£¿ÔõÑùÈ϶¨ÆäЧÁ¦£¿
½¨É蹤³ÌÊ©¹¤ÌõÔ¼µÄ³Ð°üÈËÓëÆäÏÂÊô·ÖÖ§»ú¹¹»òÔÚ²áÖ°¹¤Ç©ÊðÌõÔ¼£¬½«Æä³Ð°üµÄËùÓлò²¿·Ö¹¤³Ì³Ð°ü¸øÆäÏÂÊô·ÖÖ§»ú¹¹»òÖ°¹¤Ê©¹¤£¬²¢ÔÚ×ʽð¡¢ÊÖÒÕ¡¢×°±¸¡¢ÈËÁ¦µÈ·½Ãæ¸øÓèÖ§³ÖµÄ£¬¿ÉÈ϶¨ÎªÆóÒµÄÚ²¿³Ð°üÌõÔ¼£»µ±ÊÂÈËÒÔÄÚ²¿³Ð°üÌõÔ¼µÄ³Ð°ü·½ÎÞÊ©ÈËΪÖÊΪÓÉ£¬Ö÷ÕŸÃÄÚ²¿³Ð°üÌõÔ¼ÎÞЧµÄ£¬²»ÓèÖ§³Ö¡£
¶þ¡¢ÔõÑùÈ϶¨Î´È¡µÃ¡°ËÄÖ¤¡±¶øÇ©ÊðµÄ½¨É蹤³ÌÊ©¹¤ÌõÔ¼µÄЧÁ¦£¿
·¢°üÈËδȡµÃ½¨ÉèÓõØÍýÏëÔÊÐíÖ¤»ò½¨É蹤³ÌÍýÏëÔÊÐíÖ¤£¬Óë³Ð°üÈËÇ©Êð½¨É蹤³ÌÊ©¹¤ÌõÔ¼µÄ£¬Ó¦È϶¨ÌõÔ¼ÎÞЧ£»µ«ÔÚÒ»ÉóÍ¥Éó±ç˵ÖÕ½áǰȡµÃ½¨ÉèÓõØÍýÏëÔÊÐíÖ¤ºÍ½¨É蹤³ÌÍýÏëÔÊÐíÖ¤»òÕß¾Ö÷¹Ü²¿·ÖÓèÒÔÍ깤ºËʵµÄ£¬¿ÉÈ϶¨ÓÐÓá£
2017°æ¡¶½¨É蹤³ÌÊ©¹¤ÌõÔ¼£¨Ê÷Ä£Îı¾£©¡· ½â¶ÁôßÊ©¹¤ÌõԼ˾·¨Ú¹ÊͶþרÌâÅàѵ°à£¬03ÔÂ28-30ÈÕ£¨28ÈÕ±¨µ½£©ÇൺÊУ¬04ÔÂ19-21ÈÕ£¨19ÈÕ±¨µ½£©±±¾©ÊУ¬Ìí¼Ó΢ÐźÅ653278912×Éѯ¡£
·¢°üÈËδȡµÃ½¨ÉèÓõØÊ¹ÓÃȨ֤»òÐÞ½¨¹¤³ÌÊ©¹¤ÔÊÐíÖ¤µÄ£¬²»Ó°Ï콨É蹤³ÌÊ©¹¤ÌõÔ¼µÄЧÁ¦¡£
Èý¡¢ÔõÑùÈ϶¨µ±ÊÂÈ˾͹¤³Ì¼Û¿î¼Æ¼ÛÒªÁìËùÔ¼¶¨µÄÌõ¿îµÄЧÁ¦£¿
½¨É蹤³ÌÊ©¹¤ÌõÔ¼Ô¼¶¨µÄ¹¤³Ì¼Û¿î¼òÖ±¶¨ÒªÁìËäÈ»Ó뽨É蹤³Ì¼Æ¼ÛÒÀ¾Ý·×ÆçÖ£¬µ«²¢²»Î¥·´Ö´·¨¡¢ÐÐÕþ¹æÔòÇ¿ÖÆÐÔ»®¶¨µÄ£¬¸ÃÔ¼¶¨Ó¦È϶¨ÓÐÓá£
ËÄ¡¢ÔõÑùÈ϶¨µ±ÊÂÈËÔ¼¶¨µÄ±£ÐÞÆÚµÍÓÚÖ´·¨»®¶¨µÄ×îµÍ±£ÐÞÏÞÆÚµÄÌõ¿îµÄЧÁ¦£¿
½¨É蹤³ÌÊ©¹¤ÌõÔ¼ÖÐÔ¼¶¨µÄÕý³£Ê¹ÓÃÌõ¼þϹ¤³ÌµÄ±£ÐÞÏÞÆÚµÍÓÚ¹ú¼ÒºÍÊ¡»®¶¨µÄ×îµÍÏÞÆÚµÄ£¬¸ÃÔ¼¶¨Ó¦È϶¨ÎÞЧ¡£
Îå¡¢ÔõÑùÈ϶¨¿ª¹¤Ê±¼ä£¿
½¨É蹤³ÌÊ©¹¤ÌõÔ¼µÄ¿ª¹¤Ê±¼äÒÔ¿ª¹¤Í¨Öª»ò¿ª¹¤±¨¸æÎªÒÀ¾Ý¡£¿ª¹¤Í¨Öª»ò¿ª¹¤±¨¸æ·¢³öºó£¬ÈÔ²»¾ß±¸¿ª¹¤Ìõ¼þµÄ£¬Ó¦ÒÔ¿ª¹¤Ìõ¼þ³É¼¨Ê±¼äÈ·¶¨¡£Ã»Óпª¹¤Í¨Öª»ò¿ª¹¤±¨¸æµÄ£¬Ó¦ÒÔÏÖʵ¿ª¹¤Ê±¼äÈ·¶¨¡£
Áù¡¢ÔõÑùÈ϶¨¹¤ÆÚ˳ÑÓ£¿
·¢°üÈ˽öÒԳаüÈËδÔÚ»®×¼Ê±¼äÄÚÌá³ö¹¤ÆÚ˳ÑÓÉêÇë¶øÖ÷ÕŹ¤ÆÚ²»¿É˳Ñӵ쬏ÃÖ÷ÕŲ»¿É½¨Éè¡£µ«ÌõÔ¼Ã÷È·Ô¼¶¨²»ÔÚ»®×¼Ê±¼äÄÚÌá³ö¹¤ÆÚ˳ÑÓÉêÇëÊÓΪ¹¤ÆÚ²»Ë³Ñӵģ¬Ó¦×ñ´ÓÌõÔ¼µÄÔ¼¶¨¡£
Æß¡¢·¢°üÈËÒѾǩ×ÖÈ·ÈÏÑéÊÕ¼°¸ñ£¬ÄÜ·ñÔÙÒÔÖÊÁ¿ÎÊÌâÌá³ö¿¹±ç£¬Ö÷ÕÅÑÓÆÚ»ò²»ÓèÖ§¸¶¹¤³Ì¼Û¿î£¿
·¢°üÈËÒÑ×éÖ¯ÑéÊÕ²¢ÔÚÏà¹ØÎļþÉÏÇ©×ÖÈ·ÈÏÑéÊÕ¼°¸ñ£¬ºóÓÖÒÔ¹¤³ÌÖÊÁ¿±£´æè¦´ÃΪÓÉ£¬¾Ü¾øÖ§¸¶»òÒªÇóÑÓÆÚÖ§¸¶¹¤³Ì¼Û¿îµÄ£¬¸ÃÖ÷ÕŲ»¿É½¨Éè¡£µ«È·Òò³Ð°üÈËÊ©¹¤µ¼Öµػù»ù´¡¹¤³Ì¡¢¹¤³ÌÖ÷Ìå½á¹¹ÖÊÁ¿È±·¦¸ñµÄ£¬·¢°üÈËÈÔ¿ÉÒԾܾøÖ§¸¶»òÒªÇóÑÓÆÚÖ§¸¶¹¤³Ì¼Û¿î¡£
°Ë¡¢ÔõÑùÕÆÎÕ¹¤³ÌÖÊÁ¿ÅжϳÌÐòµÄÆô¶¯£¿
ÒªÑÏ¿áÕÆÎÕ¹¤³ÌÖÊÁ¿ÅжϳÌÐòµÄÆô¶¯¡£½¨É蹤³Ìδ¾Í깤ÑéÊÕ£¬·¢°üÈËÒàδ˽×ÔÌáǰʹÓ㬷¢°üÈ˶Թ¤³ÌÖÊÁ¿Ìá³öÒìÒé²¢ÌṩÁËÆðÔ´Ö¤¾ÝµÄ£¬¿ÉÒÔÆô¶¯ÅжϳÌÐò¡£
¾Å¡¢·¢°üÈËÒÔ¹¤³ÌÖÊÁ¿ÎªÓÉÌá³öµÄ¶Ô¿¹ÐÔÖ÷ÕÅ£¬ÊÂʵÊÇ¿¹±çÕվɷ´Ëߣ¿
³Ð°üÈËËßÇë¸ø¸¶¹¤³Ì¼Û¿î£¬·¢°üÈËÒÔ¹¤³ÌÖÊÁ¿²»ÇкÏÌõÔ¼Ô¼¶¨»ò¹ú¼ÒÇ¿ÖÆÐÔµÄÖÊÁ¿¹æ·¶±ê׼ΪÓÉ£¬ÒªÇóïÔ̹¤³Ì¼Û¿îµÄ£¬°´¿¹±ç´¦Öóͷ££»·¢°üÈËÇëÇó³Ð°üÈËÅâ³¥ËðʧµÄ£¬°´·´Ëß´¦Öóͷ£¡£
Ê®¡¢ÄÄЩ֤¾Ý¿ÉÒÔ×÷Ϊ¹¤³ÌÁ¿¡¢¹¤³Ì¼Û¿îµÄ½áËãÒÀ¾Ý£¿
Ë«·½µ±ÊÂÈËÔÚ½¨É蹤³ÌÊ©¹¤Àú³ÌÖÐÐγɵÄÔö²¹ÐÒé¡¢¾Û»á¼ÍÒª¡¢¹¤³ÌÁªÏµµ¥¡¢¹¤³Ì±ä»»µ¥¡¢¹¤³Ì¶ÔÕÊǩ֤ÒÔ¼°ÆäËûÍùÀ´º²Ôý¡¢¼Í¼µÈÊéÃæÖ¤¾Ý£¬¿ÉÒÔ×÷Ϊ¹¤³ÌÁ¿ÅÌËãºÍÈ϶¨¹¤³Ì¼Û¿îµÄÒÀ¾Ý¡£
ʮһ¡¢Ê©¹¤Àú³ÌÖÐËÓÐȨÁ¦¶ÔÉæ¼°¹¤³ÌÁ¿ºÍ¼Û¿îµÈÏà¹ØÖÊÁϾÙÐÐǩ֤¡¢È·ÈÏ£¿
ÒªÑÏ¿áÕÆÎÕ¹¤³ÌÊ©¹¤Àú³ÌÖÐÏà¹ØÖÊÁϵÄǩ֤ºÍÈ·ÈÏ¡£³ý·¨¶¨´ú±íÈ˺ÍÔ¼¶¨Ã÷È·ÊÚȨµÄÖ°Ô±Í⣬ÆäËûÖ°Ô±¶Ô¹¤³ÌÁ¿ºÍ¼Û¿îµÈËù×÷µÄǩ֤¡¢È·ÈÏ£¬²»¾ßÓÐÖ´·¨Ð§Á¦¡£Ã»ÓÐÔ¼¶¨Ã÷È·ÊÚȨµÄ£¬·¨¶¨´ú±íÈË¡¢ÏîĿ˾Àí¡¢ÏÖ³¡ÈÏÕæÈ˵Äǩ֤¡¢È·ÈϾßÓÐÖ´·¨Ð§Á¦£»ÆäËûÖ°Ô±µÄǩ֤¡¢È·ÈÏ£¬¶Ô·¢°üÈ˲»¾ßÓÐÖ´·¨Ð§Á¦£¬³ý·Ç³Ð°üÈ˾Ù֤֤ʵ¸ÃְԱȷÓÐÏìӦȨÏÞ¡£
Ê®¶þ¡¢ÄÜ·ñµ÷½â×ܼ۰ü¸ÉÌõÔ¼µÄ¹¤³ÌÁ¿¡¢¹¤³Ì¼Û¿î£¿
½¨É蹤³ÌÊ©¹¤ÌõÔ¼½ÓÄÉÀο¿×ܼ۰ü¸É·½·¨£¬µ±ÊÂÈËÒÔÏÖʵ¹¤³ÌÁ¿±£´æÔö¼õΪÓÉÒªÇóµ÷½âµÄ£¬ÓÐÔ¼¶¨µÄ°´Ô¼¶¨´¦Öóͷ£¡£Ã»ÓÐÔ¼¶¨£¬×ܼ۰ü¸É¹æÄ£Ã÷È·µÄ£¬¿ÉÏìÓ¦µ÷½â¹¤³Ì¼Û¿î£»×ܼ۰ü¸É¹æÄ£Ô¼¶¨²»Ã÷µÄ£¬Ö÷Õŵ÷½âÈ·µ±ÊÂÈËÓ¦¼ç¸º¾ÙÖ¤ÔðÈΡ£
Ê®Èý¡¢½¨É蹤³ÌÊ©¹¤ÌõÔ¼ÎÞЧ£¬µ«¹¤³ÌÍ깤ÑéÊÕ¼°¸ñµÄ£¬ËÓÐȨÁ¦ÇëÇó²ÎÕÕÌõÔ¼Ô¼¶¨È·¶¨¹¤³Ì¼Û¿î£¿
½¨É蹤³ÌÊ©¹¤ÌõÔ¼ÎÞЧ£¬µ«¹¤³ÌÍ깤ÑéÊÕ¼°¸ñ£¬Æ¾Ö¤×î¸ßÈËÃñ·¨Ôº¡¶¹ØÓÚÉóÀí½¨É蹤³ÌÊ©¹¤ÌõÔ¼¾À·×°¸¼þÊÊÓÃÖ´·¨Èô¸ÉÎÊÌâµÄÚ¹ÊÍ¡·µÚ¶þÌõµÄ»®¶¨¾«Éñ£¬³Ð°üÈË»ò·¢°üÈ˾ù¿ÉÒÔÇëÇó²ÎÕÕÌõÔ¼Ô¼¶¨È·¶¨¹¤³Ì¼Û¿î¡£
Ê®ËÄ¡¢³Ð°üÈËÄÜ·ñÖ±½ÓÇëÇóƾ֤Í깤½áËãÎļþ½áË㹤³Ì¼Û¿î£¿
½¨É蹤³ÌÊ©¹¤ÌõÔ¼Ã÷È·Ô¼¶¨·¢°üÈËÓ¦ÔڳаüÈËÌá½»Í깤½áËãÎļþºóÒ»¶¨ÏÞÆÚÄÚÓèÒԻظ´£¬ÇÒÓâÆÚδ»Ø¸´ÔòÊÓΪÈÏ¿ÉÍ깤½áËãÎļþµÄ£¬³Ð°üÈË¿ÉÒÔÇëÇóƾ֤Í깤½áËãÎļþ¾ÙÐй¤³Ì¼Û¿î½áËã¡£
½¨É蹤³ÌÊ©¹¤ÌõÔ¼ËäÔ¼¶¨·¢°üÈËÓ¦ÔڳаüÈËÌá½»Í깤½áËãÎļþºóÒ»¶¨ÏÞÆÚÄÚÓèÒԻظ´£¬µ«Î´Ô¼¶¨ÓâÆÚ²»»Ø¸´ÔòÊÓΪÈÏ¿ÉÍ깤½áËãÎļþµÄ£¬³Ð°üÈ˲»¿ÉÇëÇóƾ֤Í깤½áËãÎļþÈ·¶¨¹¤³Ì¼Û¿î¡£
½¨É蹤³ÌÊ©¹¤ÌõÔ¼Ô¼¶¨·¢°üÈËÔڳаüÈËÌá½»Í깤½áËãÎļþºóδ»Ø¸´ÔòÊÓΪÈÏ¿ÉÍ깤½áËãÎļþ£¬µ«Î´Ô¼¶¨»Ø¸´ÏÞÆÚ£¬ÇÒ¾³Ð°üÈ˴߸æºó£¬·¢°üÈËÈÔ²»Óè»Ø¸´µÄ£¬ÈËÃñ·¨Ôº¿Éƾ֤ÏÖÕæÏàÐÎÈ·¶¨ºÏÀíµÄ»Ø¸´ÏÞÆÚ£¬µ«»Ø¸´ÏÞÆÚ²»Ó¦Áè¼Ý60Ìì¡£
½¨É蹤³ÌÊ©¹¤ÌõÔ¼ÖжԴËδÃ÷È·Ô¼¶¨£¬³Ð°üÈ˲»¿É½öÒÔGF-1999-0201¡¶½¨É蹤³ÌÊ©¹¤ÌõÔ¼£¨Ê÷Ä£Îı¾£©¡·Í¨ÓÃÌõ¿î33.2ÌõΪÒÀ¾Ý£¬ÒªÇóƾ֤Í깤½áËãÎļþ½áË㹤³Ì¼Û¿î¡£
Ê®Îå¡¢ÔõÑùÈ϶¨¡°ÊÇ·ÇÌõÔ¼¡±£¿
È϶¨¡°ÊÇ·ÇÌõÔ¼¡±Ê±ËùÉæµÄ¡°ÊµÖÊÐÔÄÚÈÝ¡±£¬Ö÷Òª°üÀ¨ÌõÔ¼ÖеŤ³Ì¼Û¿î¡¢¹¤³ÌÖÊÁ¿¡¢¹¤³ÌÏÞÆÚÈý²¿·Ö¡£¶ÔÊ©¹¤Àú³ÌÖУ¬ÒòÉè¼Æ±ä»»¡¢½¨É蹤³ÌÍýÏëÖ¸±êµ÷½âµÈ¿Í¹ÛÔµ¹ÊÔÓÉ£¬³Ð¡¢·¢°üË«·½ÒÔÔö²¹ÐÒ顢̸ÅмÍÒª¡¢ÍùÀ´º²Ôý¡¢Ç©Ö¤µÈǢ̸¼Í¼ÐÎʽ£¬±ä»»¹¤ÆÚ¡¢¹¤³Ì¼Û¿î¡¢¹¤³ÌÏîÄ¿ÐÔ×ÓµÄÊéÃæÎļþ£¬²»Ó¦È϶¨Îª¡¶ÖлªÈËÃñ¹²ºÍ¹úÕбêͶ±ê·¨¡·µÚ46Ìõ»®¶¨µÄ¡°ÕбêÈ˺ÍÖбêÈËÔÙÐж©Á¢±³ÀëÌõԼʵÖÊÐÔÄÚÈÝµÄÆäËûÐÒ顱¡£
Ê®Áù¡¢¶Ô¡°ÊÇ·ÇÌõÔ¼¡±ÔõÑù½áË㣿
µ±ÊÂÈ˾Íͳһ½¨É蹤³ÌÁíÐж©Á¢µÄ½¨É蹤³ÌÊ©¹¤ÌõÔ¼ÓëÖбêÌõԼʵÖÊÐÔÄÚÈÝ·×Æç ֵ쬯ñÂÛ¸ÃÖбêÌõÔ¼ÊÇ·ñ¾Óɱ¸°¸¹ÒºÅ£¬¾ùÓ¦µ±Æ¾Ö¤×î¸ßÈËÃñ·¨Ôº¡¶¹ØÓÚÉóÀí½¨É蹤³ÌÊ©¹¤ÌõÔ¼¾À·×°¸¼þÊÊÓÃÖ´·¨ÎÊÌâµÄÚ¹ÊÍ¡·µÚ¶þʮһÌõµÄ»®¶¨£¬ÒÔÖбêÌõÔ¼×÷Ϊ¹¤³Ì¼Û¿îµÄ½áËãÒÀ¾Ý¡£
µ±ÊÂÈËÎ¥·¨¾ÙÐÐÕÐͶ±ê£¬µ±ÊÂÈËÓÖÁíÐж©Á¢½¨É蹤³ÌÊ©¹¤ÌõÔ¼µÄ£¬ÆñÂÛÖбêÌõÔ¼ÊÇ·ñ¾Óɱ¸°¸¹ÒºÅ£¬Á½·ÝÌõÔ¼¾ùΪÎÞЧ£»Ó¦µ±Æ¾Ö¤×î¸ßÈËÃñ·¨Ôº¡¶¹ØÓÚÉóÀí½¨É蹤³ÌÊ©¹¤ÌõÔ¼¾À·×°¸¼þÊÊÓÃÖ´·¨ÎÊÌâµÄÚ¹ÊÍ¡·µÚ¶þÌõµÄ»®¶¨£¬½«ÇкÏË«·½µ±ÊÂÈ˵ÄÕæÊµÒâ˼£¬²¢ÔÚÊ©¹¤ÖÐÏêÏ¸ÍÆÐеÄÄÇ·ÝÌõÔ¼£¬×÷Ϊ¹¤³Ì¼Û¿îµÄ½áËãÒÀ¾Ý¡£
Ê®Æß¡¢Æô¶¯¹¤³ÌÁ¿ºÍ¹¤³Ì¼Û¿îÅжϳÌÐò£¬Ó¦¸Ã×¢ÖØÄÄЩÎÊÌ⣿
µ±ÊÂÈ˶Թ¤³Ì¼Û¿î±£´æÕùÒ飬²»¿ÉÐÒéÒ»Ö£¬Ò²ÎÞ·¨½ÓÄÉÆäËû·½·¨È·¶¨µÄ£¬¿ÉÒÔÆ¾Ö¤µ±ÊÂÈ˵ÄÉêÇ룬¶Ô¹¤³ÌÔì¼Û¾ÙÐÐÅжϣ»Ë«·½µ±ÊÂÈ˾ù²»ÉêÇëÅжϵģ¬Ó¦Ïò¸ºÓоÙÖ¤ÔðÈÎÈ·µ±ÊÂÈËÒ»·½¾ÙÐÐÊÍÃ÷£¬ÆäÈÔ²»ÉêÇëÅжϵģ¬ÓÉÆä¼ç¸º¾ÙÖ¤²»¿ÉµÄÖ´·¨Ð§¹û¡£
ËßËÏǰÒѾÓɵ±ÊÂÈËÅäºÏÑ¡¶¨¾ßÓÐÏìÓ¦×ÊÖʵÄÅжϻú¹¹¶Ô¹¤³Ì¼Û¿î¾ÙÐÐÁËÅжϣ¬ËßËÏÖÐÒ»·½µ±ÊÂÈËÒªÇóÖØÐÂÅжϵ쬲»Óè×¼Ðí£¬µ«È·ÓÐÖ¤¾Ý֤ʵÅжϽáÂÛ¾ßÓÐ×î¸ßÈËÃñ·¨Ôº¡¶¹ØÓÚÃñÊÂËßËÏÖ¤¾ÝµÄÈô¸É»®¶¨¡·µÚ¶þÊ®ÆßÌõµÚÒ»¿î»®¶¨µÄÇéÐγýÍâ¡£
Ò»ÉóËßËÏʱ´ú¶Ô¹¤³Ì¼Û¿î¾ÙÐÐÁËÅжϣ¬µ±ÊÂÈËÔÚ¶þÉóËßËÏʱ´úÉêÇëÖØÐÂÅжϻòÔö²¹Åжϵ쬲»Óè×¼Ðí£¬µ«È·ÓÐÖ¤¾Ý֤ʵÅжϽáÂÛ¾ßÓÐ×î¸ßÈËÃñ·¨Ôº¡¶¹ØÓÚÃñÊÂËßËÏÖ¤¾ÝµÄÈô¸É»®¶¨¡·µÚ¶þÊ®ÆßÌõµÚÒ»¿î»®¶¨ÇéÐεijýÍâ¡£
¶þÉóËßËÏʱ´ú£¬Ë«·½µ±ÊÂÈ˾ùÔÞ³ÉÅжϵģ¬¿ÉÓè×¼Ðí£¬µ«¿ÉÄÜËðº¦Éç»á¹«¹²ÀûÒæ»òµÚÈýÈËÀûÒæµÄ³ýÍâ¡£
ÈËÃñ·¨ÔºÓ¦×èÖ¹ËæÒ⡢äĿίÍÐÅжϺͲ»ÐëÒªµÄ¶à´Î¡¢Öظ´Åжϡ£Æ¾Ö¤Ë«·½µ±ÊÂÈ˵ÄÌõÔ¼Ô¼¶¨»òÕßÏÖÓÐÖ¤¾Ý£¬×ãÒÔÈ϶¨¹¤³ÌÁ¿ºÍ¹¤³Ì¼Û¿îµÄ£¬²»Ó¦Ôپ͹¤³Ì¼Û¿îίÍÐÅжϡ£
Ê®°Ë¡¢¹¤³ÌÒò·¢°üÈ˵ÄÔµ¹ÊÔÓÉδʵʱÍ깤ÑéÊÕ£¬·¢°üÈËÄÜ·ñÒÔ¹¤³ÌδÍ깤ÑéÊÕΪÓɾܾøÖ§¸¶¹¤³Ì¿î£¿
·¢°üÈËÊÕµ½³Ð°üÈËÍ깤ÑéÊÕ±¨¸æºó£¬ÔÚºÏÀíÏÞÆÚÄÚÎÞÕýµ±ÀíÓɲ»×éÖ¯Í깤ÑéÊյ쬲»¿ÉÒÔ¹¤³ÌδÑéÊÕ¼°¸ñΪÓÉ£¬¾Ü¾øÖ§¸¶¹¤³Ì¼Û¿î¡£
Ê®¾Å¡¢ÔõÑùÈ϶¨½¨É蹤³ÌÊ©¹¤ÌõÔ¼¹ØÓÚ¹¤ÆÚºÍÖÊÁ¿µÈÉÍ·£²½·¥Ô¼¶¨µÄÐÔ×Ó£¿
½¨É蹤³ÌÊ©¹¤ÌõÔ¼¹ØÓÚ¹¤ÆÚºÍÖÊÁ¿µÈÉÍ·£²½·¥µÄÔ¼¶¨£¬Ó¦µ±ÊÓΪΥԼ½ðÌõ¿î¡£µ±ÊÂÈËÇëÇóƾ֤¡¶ÖлªÈËÃñ¹²ºÍ¹úÌõÔ¼·¨¡·µÚÒ»°ÙһʮËÄÌõµÚ¶þ¿î£¬ÒÔ¼°×î¸ßÈËÃñ·¨Ôº¡¶¹ØÓÚÊÊÓÃ<ÖлªÈËÃñ¹²ºÍ¹úÌõÔ¼·¨>Èô¸ÉÎÊÌâµÄÚ¹ÊÍ£¨¶þ£©¡·µÚ¶þÊ®ÆßÌõ¡¢µÚ¶þÊ®°ËÌõ¡¢µÚ¶þÊ®¾ÅÌõµÄ»®¶¨µ÷½âµÄ£¬¿ÉÓèÖ§³Ö¡£
¶þÊ®¡¢ÌõÔ¼ÎÞЧÊÇ·ñÓ°Ïì¹ØÓÚ¹¤³ÌÖÊÁ¿µÄÔ¼¶¨¡¢ÔÊÐíµÄЧÁ¦£¿
½¨É蹤³ÌÊ©¹¤ÌõÔ¼ÎÞЧ£¬²»Ó°Ïì·¢°üÈ˰´ÌõÔ¼Ô¼¶¨¡¢³Ð°üÈ˳ö¾ßµÄÖÊÁ¿±£ÐÞÊé»òÖ´ÂÉÀýÔòµÄ»®¶¨£¬ÇëÇó³Ð°üÈ˼縺¹¤³ÌÖÊÁ¿ÔðÈΡ£
¶þʮһ¡¢³Ð°üÈËÄÜ·ñÒ»²¢ÇëÇóÓâÆÚÖ§¸¶¹¤³Ì¿îµÄÎ¥Ô¼½ðºÍÀûÏ¢£¿
³Ð°üÈ˲»¿Éƾ֤½¨É蹤³ÌÊ©¹¤ÌõÔ¼µÄÔ¼¶¨£¬¼ÈÇëÇó·¢°üÈ˼縺ÓâÆÚÖ§¸¶¹¤³Ì¿îµÄÎ¥Ô¼½ð£¬ÓÖͬʱÇëÇóÖ§¸¶ÏìÓ¦ÀûÏ¢¡£
¶þÊ®¶þ¡¢½¨É蹤³ÌÊ©¹¤ÌõÔ¼ÎÞЧÇéÐÎÏ£¬ËÓÐȨÐÐʹÓÅÏÈÊܳ¥È¨£¿
½¨É蹤³ÌÊ©¹¤ÌõÔ¼ÎÞЧ£¬µ«¹¤³Ì¾Í깤ÑéÊÕ¼°¸ñ£¬³Ð°üÈË¿ÉÒÔÖ÷ÕŹ¤³Ì¼Û¿îÓÅÏÈÊܳ¥È¨¡£·Ö°üÈË»òÏÖʵÑ鹤ÈËÍê³ÉÁËÌõÔ¼Ô¼¶¨µÄÊ©¹¤ÒåÎñÇÒ¹¤³ÌÖÊÁ¿¼°¸ñ£¬ÔÚ×ܳаüÈË»òת°üÈ˵¡ÓÚÐÐʹ¹¤³Ì¼Û¿îÓÅÏÈÊܳ¥È¨Ê±£¬¾ÍÆä³Ð½¨µÄ¹¤³ÌÔÚ·¢°üÈËÇ·¸¶¹¤³Ì¼Û¿î¹æÄ£ÄÚ¿ÉÒÔÖ÷ÕŹ¤³Ì¼Û¿îÓÅÏÈÊܳ¥È¨¡£
¶þÊ®Èý¡¢ÏÖʵÑ鹤ÈË¿ÉÒÔÏòËÖ÷ÕÅȨÁ¦£¿
ÏÖʵÑ鹤È˵ÄÌõÔ¼Ïà¶ÔÈËÐÝÒµ¡¢×ÅÂä²»Ã÷»ò×ÊÐÅ״̬ÑÏÖØ¶ñ»¯£¬»òÏÖʵÑ鹤ÈËÖÁ³Ð°üÈË£¨×ܳаüÈË£©Ö®¼äµÄÌõÔ¼¾ùΪÎÞЧµÄ£¬¿ÉÒÔ×ñÕÕ×î¸ßÈËÃñ·¨Ôº¡¶¹ØÓÚÉóÀí½¨É蹤³ÌÊ©¹¤ÌõÔ¼¾À·×°¸¼þÊÊÓÃÖ´·¨ÎÊÌâµÄÚ¹ÊÍ¡·µÚ¶þÊ®ÁùÌõµÚ¶þ¿îµÄ»®¶¨£¬ÌáÆð°üÀ¨·¢°üÈËÔÚÄÚΪ±»¸æµÄËßËÏ¡£
¡¾°¸ÀýÒ»¡¿
Ç©ÊðÊÇ·ÇÌõÔ¼ °´Êµ½áË㸶¿î
2003Äê9ÔÂ28ÈÕ£¬ÖÃÒµ¹«Ë¾Óë»·Ó˾ǩÊðÖÃҵͿɽ»¨Ô°½¨É蹤³ÌÔö²¹ÐÒéÒ»·Ý£¬Ô¼¶¨ÓÉ»·Ó˾³Ð½¨ÖÃҵͿɽ»¨Ô°ÖÐ×ÜÆ½ÃæÍ¼»®·Ö±ê¶ÎµÄ1¡¢2¡¢3¡¢5¡¢6¡¢7ºÅÂ¥¡¢»á¹Ý(µØÏÂÍ£³µ³¡)¡¢Ó×¶ùÔ°¹¤³Ì¡£¸ÃÐÒéµÚÁùÌõͬʱÃ÷È·£¬±¾ÐÒé×÷ΪÌõÔ¼Îı¾µÄÔö²¹Ìõ¼þ£¬ÓëÌõÔ¼¾ßÓÐÒ»ÂÉÖ´·¨Ð§Á¦¡£ÔÕÐͶ±êÎļþ¼°Öбê֪ͨÊéÓëÌõÔ¼Îı¾¼°±¾Ôö²¹ÐÒéÓеִ¥µÄ£¬ÒÔÌõÔ¼Îı¾¼°±¾Ôö²¹ÐÒéΪ׼£¬µ±ÌõÔ¼Îı¾Óë±¾Ôö²¹ÐÒéÓеִ¥µÄ£¬ÒÔ±¾Ôö²¹ÐÒéΪ׼¡£2003Äê11ÔÂ27ÈÕ£¬ÖÃÒµ¹«Ë¾Ðû²¼ÕбêÎļþ¡£Ó¦ÖÃÒµ¹«Ë¾µÄÔ¼Ç룬»·Ó˾×÷ΪͶ±êÈ˼ÓÈëÁËͶ±ê£¬²¢ÒÔ×ÜÔì¼Ûϸ¡5.25%Öбꡣ2003Äê12ÔÂ28ÈÕ£¬Ë«·½¶©Á¢½¨É蹤³ÌÊ©¹¤ÌõÔ¼Ò»·Ý£¬ÌõÔ¼ÔØÃ÷£ºÓÉ»·Ó˾³ÐÀ¿Ê©¹¤ÖÃҵͿɽ»¨Ô°I±ê¹¤³Ì£¬¹¤³ÌÄÚÈÝΪ×ÜÆ½ÃæÍ¼»®·Ö¶ÎÄÚµÄ1¡¢2¡¢3¡¢5¡¢6¡¢7ºÅÂ¥¡¢»á¹Ý(µØÏ³µ¿â)¡¢Ó×¶ùÔ°£¬³Ð°ü¹æÄ£ÎªÊ©¹¤Í¼¹æÄ£ÄÚµÄÐÞ½¨¹¤³Ì¡¢Ë®µç×°Öù¤³Ì£¬ÌõÔ¼¹¤ÆÚÊÇ2003Äê12ÔÂ28ÈÕÖÁ2004Äê10ÔÂ28ÈÕ£¬×ÜÈÕÀúÌìÊýΪ300Ìì¡£²¢Ã÷È·Ë«·½ÓÚ2003Äê9ÔÂ28ÈÕÇ©ÊðµÄÔö²¹ÐÒ齨É蹤³ÌÊ©¹¤ÌõÔ¼Îı¾µÄÔö²¹ÄÚÈÝ£¬ÆäÖ´·¨Ð§Á¦´óÓÚÌõÔ¼Îı¾¡£
ºó»·Ó˾ÒÀԼʩ¹¤£¬¹¤³ÌÒ²Í깤ÑéÊÕ¡£2008Äê5ÔÂ18ÈÕ£¬»·Ó˾Ïò·¨ÔºÆðËߣ¬ÒªÇóƾ֤ÕÐͶ±êÌõÔ¼½áË㹤³Ì¿î£¬¹¤³ÌÔì¼ÛΪ4837ÍòÔª£¬ÖÃÒµ¹«Ë¾ÒÑÖ§¸¶3289ÍòÔª£¬ÉÐÓÐ1548ÍòԪûÓÐÖ§¸¶£¬ÇëÇóÖÃÒµ¹«Ë¾Á¬Ã¦Ö§¸¶¡£
·¨Ôº¾ÉóÀíÒÔΪ£º°¸ÉæÌõԼΪ¡°ÊÇ·ÇÌõÔ¼¡±¡£ÔÚÖÃÒµ¹«Ë¾¾ÙÐÐÕÐͶ±êÒÔǰ£¬Ë«·½¾ÍÒÑÓÚ2003Äê12ÔÂ28ÈÕÇ©ÊðÁ˽¨É蹤³ÌÊ©¹¤ÌõÔ¼¡£»»ÑÔÖ®£¬¡°ºÚ¡±ÌõÔ¼ÔÚÏÈ£¬¡°°×¡±ÌõÔ¼Ôں󣬰×ÌõÔ¼ÏÖʵÉÏÊÇË«·½µ±ÊÂÈË´®±êµÄЧ¹û£¬ÊÇË«·½µ±ÊÂÈËΪ¹æ±ÜÐÐÕþî¿Ïµ¶øÇ©ÊðµÄÐéð³ä˼ÌåÏÖµÄÌõÔ¼£¬¶ÔË«·½¾ùÎÞÔ¼ÊøÁ¦£¬ÊÇ·ÇÌõÔ¼¾ùÊǹ´Í¨µÄЧ¹û£¬¾ùÓ¦µ±È϶¨ÎÞЧ¡£Òò´Ë±¾°¸²»Ó¦Æ¾Ö¤×î¸ßÈËÃñ·¨Ôº¡¶¹ØÓÚÉóÀí½¨É蹤³ÌÊ©¹¤ÌõÔ¼¾À·×°¸¼þÊÊÓÃÖ´·¨ÎÊÌâµÄÚ¹ÊÍ¡·µÚ¶þʮһÌõµÄ»®¶¨£¬ÒÔÖбêÌõÔ¼×÷Ϊ¹¤³Ì¼Û¿îµÄ½áËãÒÀ¾Ý¡£Á¬ÏµË«·½µ±ÊÂÈ˵ÄÔ¼¶¨£¬Ã÷È·¡°ºÚ¡±ÌõÔ¼µÄЧÁ¦´óÓÚÖбêÌõÔ¼£¬²¢ÇÒË«·½ÔÚÏÖÊµÍÆÐÐÀú³ÌÖУ¬Ò²ÊÇÆ¾Ö¤Ôö²¹ÐÒé¶ø·ÇÕÐͶ±êÌõÔ¼£¬Òò´ËÁ¬ÏµË«·½µ±ÊÂÈ˵ÄÕæÊµÒâ˼ÌåÏÖºÍÏÖÊµÍÆÐеÄÇéÐΣ¬Ó¦µ±Æ¾Ö¤Ôö²¹ÐÒé×÷Ϊ½áËãÒÀ¾Ý¡£¾Ý´Ë£¬¶Ô»·Ó˾ҪÇóƾ֤ÕÐͶ±êÌõÔ¼¾ÙÐнáËãµÄÇëÇó²»ÓèÖ§³Ö¡£
¡¾°¸Àý¶þ¡¿
ÄÚ²¿³Ð°üʵΪ¹Ò¿¿ ¶ÔÍâÔðÈÎ×Ô¼ºÀ´Ìô
Â̵ع«Ë¾Ïµ»áÕ¹ÖÐÐŤ³ÌµÄ×ܰü·½¡£2008Äê3ÔÂ1ÈÕ£¬Â̵ع«Ë¾ÓëʷijǩÊð¡¶»áÕ¹ÖÐÐŤ³ÌÄÚ²¿³Ð°üÐÒéÊé¡·£¬Ô¼¶¨£º1¡¢Ê·Ä³ÒÔ°ü¹¤°üÁϰüÊ©¹¤·½·¨ÏòÂ̵ع«Ë¾³Ð°ü»áÕ¹ÖÐÐŤ³ÌµÄËùÓÐÊ©¹¤ÓëÖÎÀí£¬Â̵ع«Ë¾°´Éó¼Æ×ܼ۵Ä2%ÊÕÈ¡ÖÎÀí·Ñ£¬ÓàÏµĹ¤³Ì¿î¹éʷijËùÓаü¸ÉʹÓã»2¡¢Â̵ع«Ë¾ÎªÊ·Ä³¿ÌÖÆ·¢·Å±¾¹¤³ÌËùÐèÏîÄ¿²¿Ïà¹ØÓÃÕ£¬²¢½»Ê·Ä³Ê¹Óã¬Ê·Ä³²»µÃʹÓÃδ¾Â̵ع«Ë¾Åú×¼±¸°¸Ö®ÓÃÕÂÓÃÓÚ±¾¹¤³ÌµÄÉú²úı»®»î¶¯£¬Ê·Ä³²»µÃÒÔ¹«Ë¾ÏîÄ¿²¿ÓÃÕ¶ÔÍâÇ©ÊðÌõÔ¼£»3¡¢Â̵ع«Ë¾°´½¨É跽ÿ֧¸¶Ò»±Ê¹¤³Ì¿î£¬ÔÚ¿Û³ýÏà¹ØÖÎÀí·ÑµÈÓöȺóÖ§¸¶µÚÈýÈË¡£ÐÒéÇ©Êðºó£¬Ê·Ä³½«ÉÏÊö¹¤³ÌÖеĽÅÊּܼ°Æä¸¨Öú¹¤³Ì½»ÆäͬÏçÕÅij³Ð°ü¡£Ê©¹¤Àú³ÌÖУ¬ÕÅij´Óʷij´¦Â½ÐøÁìÈ¡¹¤³Ì¿îÈËÃñ±Ò21ÍòÔª¡£ºóÕÅijÍ깤Í˳¡¡£2009Äê1ÔÂ22ÈÕ£¬Ê·Ä³ÔÚÕÅij֯×÷µÄ¡¶ÏîÄ¿ÈËΪÇåµ¥¡·ÉÏÇ©×Ö²¢Ð´Ã÷¡°ÔÞ³ÉÖ§¸¶¡±£¬²¢ÔÚÔÊÐíÊéÉϼӸÇÁËÂ̵ع«Ë¾ÏîÄ¿²¿îԼǡ£ºóÓÉÓÚʷijδ֧¸¶ÉÏÊö¹¤³Ì¿î£¬ÕÅijÓÚ2009Äê1ÔÂ24ÈÕÖÁÂ̵ع«Ë¾ÒªÇ󸶿ÓÉÓÚ´º½Ú½«ÖÁ£¬Â̵ع«Ë¾Îª½â¾ö¾À·×£¬ÒªÇóʷijÏÈÏòÂ̵ع«Ë¾³ö¾ß300ÍòÔªµÄ½èÌõ£¬È»ºóÂ̵ع«Ë¾½«¿î×ÓÖ§¸¶¸øÕÅij¡£ÒÔºó£¬ÕÅijÒò¼ÌÐø±Þ²ßÖ§¸¶Ê£Óà¿î×Óδ¹û¶øËßÖÁ·¨Ôº£¬ÇëÇóѶ¶ÏÂ̵ع«Ë¾Ö§¸¶¹¤³Ì¿î29ÍòÔª¡£·¨ÔºÉóÀíÖÐÕÅijÓÖÒªÇó½«Ê·Ä³×÷ΪµÚÈýÈË£¬²¢ÒªÇóÂ̵ع«Ë¾ºÍʷijÅäºÏ¼ç¸ºÖ§¸¶ÉÏÊö¹¤³Ì¿îµÄÔðÈΡ£
·¨Ôº¾ÉóÀíÒÔΪ£¬Ê·Ä³´ÓÂ̵ع«Ë¾´¦³Ð½Ó°¸É湤³ÌÏîÄ¿£¬ËäÈ»ÊÇÒÔÄÚ²¿³Ð°üÌõÔ¼µÄÃûÒ壬¿ÉÊÇË«·½µ±ÊÂÈ˲»±£´æÊµÖʵÄÄÚ²¿¹ØÏµ£¬Ê·Ä³²»ÊÇÂ̵ع«Ë¾µÄÔ±¹¤£¬Â̵ع«Ë¾Ò²Î´ÔÚ×ʽð¡¢ÊÖÒÕ¡¢×°±¸µÈ·½ÃæÁÙʷijÌṩ֧³Ö¡£Òò´Ë£¬ËùνÄÚ²¿³Ð°üÌõÔ¼ÏÖʵÉÏÊÇÒ»ÖÖ¹Ò¿¿¹ØÏµ¡£Ê·Ä³³Ð½Ó¹¤³Ìºó½«ÆäÖнÅÊּܼ°¸¨Öú¹¤³Ì½»ÕÅijʩ¹¤£¬ËäȻδ¶©Á¢ÌõÔ¼£¬µ«Ë«·½±£´æ·Ö°ü¹ØÏµ¡£±¾°¸ÖУ¬Ê·Ä³¶ÔËùÉæ¹¤³Ì¿î×ÓÒѾÓèÒÔÈ·ÈÏ£¬¹ÊÆäÓ¦ÏòÕÅij֧¸¶ÏìÓ¦¹¤³Ì¿î¡£Â̵ع«Ë¾ÓëÕÅij½ÓÄɹҿ¿·½·¨³Ð°ü¹¤³Ì£¬Î¥·´¹ú¼ÒÏà¹ØÖ´·¨»®¶¨£¬Ò²Ó¦¾ÍÕÅijÖ÷ÕŵŤ³Ì¿î¼ç¸º¸¶¿îÔðÈΡ£ÕÅijҪÇóÂ̵ع«Ë¾¼°Ê·Ä³Ö§¸¶¹¤³ÌÇ·¿îµÄËßÇëÒÀ·¨Óоݣ¬ÓèÒÔÖ§³Ö¡£
¡¾°¸ÀýÈý¡¿
Î¥·´×îµÍ±£ÐÞÏÞÆÚ Ô¼¶¨±£ÐÞÏÞÆÚËäÂú ÖÊÁ¿ÔðÈÎÈÔÓ¦¼ç¸º
¶þ½¨¹«Ë¾ÓëÖÚÐĹ«Ë¾Ç©Êð¡¶ÐÞ½¨¹¤³ÌÊ©¹¤ÌõÔ¼¡·£¬Óɶþ½¨¹«Ë¾³Ð½¨ÖÚÐĹ«Ë¾°ì¹«´óÂ¥¡£ÌõÔ¼Ô¼¶¨¹¤³Ì±£ÐÞÆÚΪһÄê¡£ºó¹¤³Ì¾Í깤ÑéÊÕ²¢½»¸¶ÖÚÐĹ«Ë¾Ê¹Óá£ÖÚÐĹ«Ë¾¶Ô´óÂ¥¾ÙÐÐ×°ÐÞͶÈëʹÓú󣬴óÂ¥Ëæ¼´·ºÆðÖî¶àÖÊÁ¿ÎÊÌ⣬ÖÚÐĹ«Ë¾Ëì×èÖ¹Ö§¸¶Ê£Ó๤³Ì¿î¡£¶þ½¨¹«Ë¾ËìÏò·¨ÔºÌáÆðËßËÏ£¬ÒªÇóÖÚÐĹ«Ë¾Ö§¸¶Ê£Óà¿î×Ó¡£ÖÚÐĹ«Ë¾ÒÔ¹¤³Ì±£´æÖÊÁ¿ÎÊÌâΪÓÉÓèÒÔ¿¹±ç¡£¾Åжϣ¬¹¤³Ì±£´æÒÔÏÂÖÊÁ¿ÎÊÌ⣺ÎÝÃæ¡¢Èý²ãƽ̨ÁѺۡ¢ÉøÂ©£»ÎÀÉú¼äÉøÂ©£»Ç½ÃæºÍ´°±ßÉøÂ©¡£ÖÊÁ¿ÎÊÌâϵʩ¹¤ËùÖ¡£ÐÞ¸´ÓöÈÅжÏΪ15ÍòÔª¡£
·¨ÔºÉóÀíÒÔΪ£º½¨É蹤³ÌʵÑéÖÊÁ¿±£ÐÞÖÆ¶È¡£Æ¾Ö¤¡¶½¨É蹤³ÌÖÊÁ¿ÖÎÀíÌõÀý¡·µÚËÄÊ®ÌõµÄ»®¶¨£¬¡°ÔÚÕý³£Ê¹ÓÃÌõ¼þÏ£¬½¨É蹤³ÌµÄ×îµÍ±£ÐÞÏÞÆÚΪ£º£¨Ò»£©»ù´¡ÉèÊ©¹¤³Ì¡¢ºâÓîÐÞ½¨µÄµØ»ù»ù´¡¹¤³ÌºÍÖ÷Ìå½á¹¹¹¤³Ì£¬ÎªÉè¼ÆÎļþ»®¶¨µÄ¸Ã¹¤³ÌµÄºÏÀíʹÓÃÄêÏÞ£»£¨¶þ£©ÎÝÃæ·ÀË®¹¤³Ì¡¢ÓзÀˮҪÇóµÄÎÀÉú¼ä¡¢·¿¼äºÍÍâÇ½ÃæµÄ·ÀÉøÂ©£¬Îª5Äꣻ£¨Èý£©¹©ÈÈÓ빩Àäϵͳ£¬Îª2¸ö²ÉůÆÚ¡¢¹©ÀäÆÚ£»£¨ËÄ£©µçÆø¹ÜÏß¡¢¸øÅÅË®¹ÜµÀ¡¢×°±¸×°ÖúÍ×°ÐÞ¹¤³Ì£¬Îª2Äê¡£¡± Ë«·½ÔÚÌõÔ¼ÖйØÓÚÕû¸ö¹¤³Ì±£ÐÞÆÚΪһÄêµÄÔ¼¶¨£¬Î¥·´ÁËÓйØÖ´ÂÉÀýÔòµÄÇ¿ÖÆÐÔ»®¶¨£¬µ±ÊôÎÞЧ£¬¶þ½¨¹«Ë¾×÷Ϊʩ¹¤µ¥Î»Ó¦¶Ô½¨É蹤³ÌµÄÊ©¹¤ÖÊÁ¿ÈÏÕæ¡£Òò´Ë£¬¹¤³ÌËäÈ»ÑéÊÕ¼°¸ñ£¬µ«ÔÚÖ´ÂÉÀýÔò»®¶¨µÄ×îµÍ±£ÐÞÏÞÆÚÄÚ£¬¹¤³ÌÖ÷Ìå½á¹¹¹¤³Ì£¬ÎÝÃæ·ÀË®¹¤³Ì¡¢ÎÀÉú¼ä¡¢ÍâÇ½ÃæµÄ·ÀÉøÂ©µÈ¾ù·ºÆðÖÊÁ¿ÎÊÌ⣬×÷Ϊʩ¹¤·½µÄ¶þ½¨¹«Ë¾Ó¦µ±¼ç¸ºÐÞ¸´ÔðÈΡ£










ÓÅ·¢¹ú¼ÊÐÞ½¨ÀÍÎñÓÐÏÞ¹«Ë¾
ÁªÏµµç»°£º0577-89982818
µØµã:Õã½Ê¡ÎÂÖÝÊÐÉϽ·ÐÂÊÀ¼ÍÉÌÎñ´óÏÃB´±201ÊÒ
??½Ó´ý¹Ø×¢
?Çëµã»÷ÓÒÉϽÇÉó²é¹Ù·½ÕʺžÙÐйØ×¢
?»òËÑË÷΢ÐźŠhhjzlw2015
?»ò²éÕÒ¹«ÖںŠÓÅ·¢¹ú¼ÊÐÞ½¨ÀÍÎñÓÐÏÞ¹«Ë¾
?»ò΢ÐÅɨһɨÏ·½¶þάÂë
